为控制和引导郑州航空港经济综合实验区第B6-03-01地块控制性详细规划的开发建设,河南省城乡规划设计研究总院股份有限公司编制了第B6-03-01地块的控制性详细规划,根据《中华人民共和国城乡规划法》、住房和城乡建设部文件《关于城乡规划公开公示的规定》、《郑州市城市规划公示办法》等法律法规的要求,现予以公示:
一、项目名称:郑州航空港经济综合实验区第B6-03-01地块控制性详细规划。
二、编制单位:河南省城乡规划设计研究总院股份有限公司。
三、项目概况:
规划区位于郑州航空港经济综合实验区北部,隶属龙港办事处,为传承北路、单家街、医圣路和怀州街所围合街坊内部分地块。规划总用地面积为1.32公顷。
公示内容:1、区位图
2、用地现状图
3、用地规划图
4、地块控制指标表
5、地下空间图则
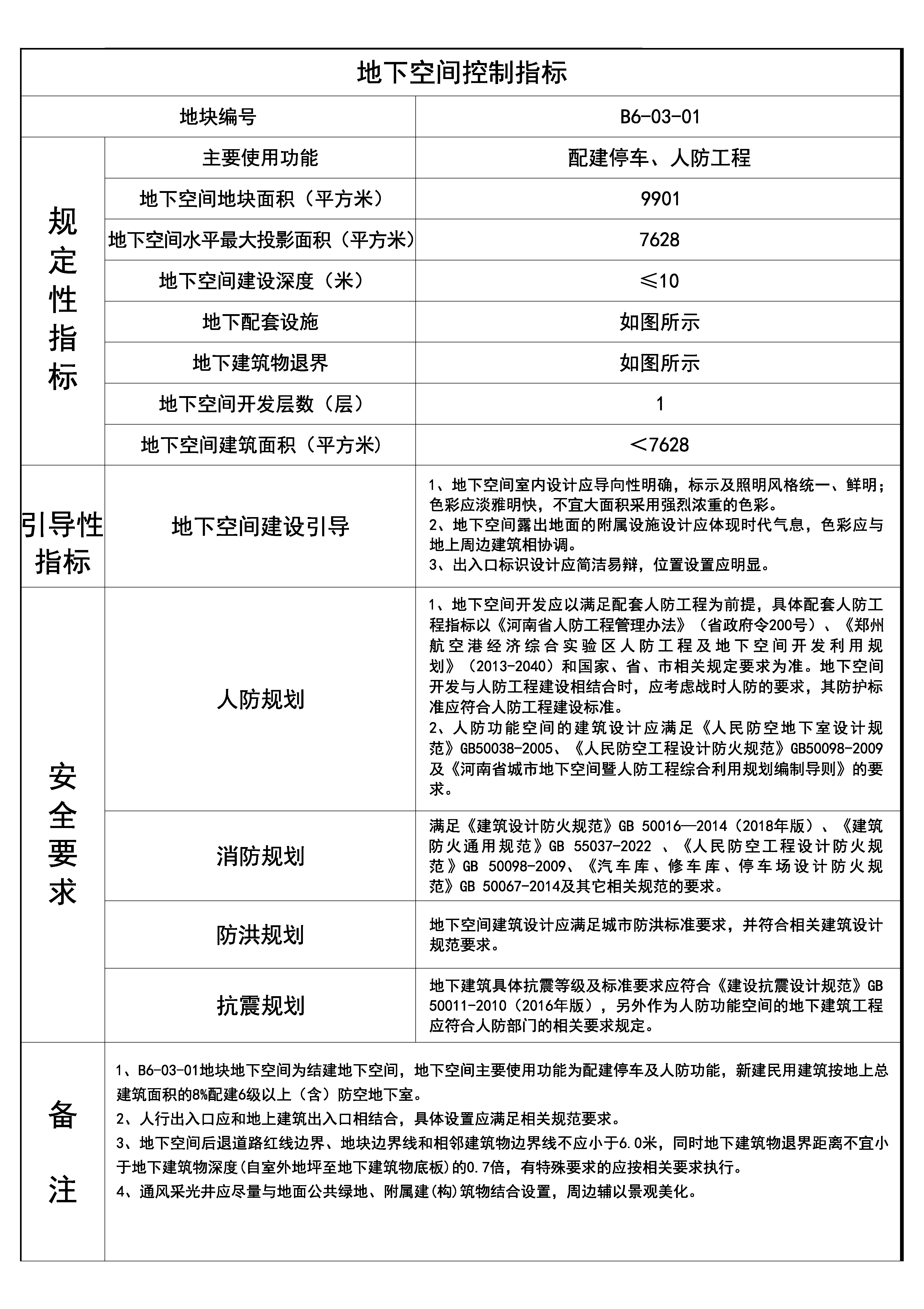
6、地下空间指标表
公示期:2023年11月13日至2023年12月12日
联系电话:58551660葛彦双
郑州市自然资源和规划局
郑州航空港经济综合实验区分局
2023年11月13日
公示期已经结束,感谢您的关心和支持!
