为控制和引导郑州航空港经济综合实验区第I-13-18-01地块地下空间的开发建设,我局组织编制了第I-13-18-01地块地下空间开发利用的控制性详细规划,根据《中华人民共和国城乡规划法》、住房和城乡建设部文件《关于城乡规划公开公示的规定》、《郑州市城市规划公示办法》等法律法规的要求,现予以公示:
一、项目名称:郑州航空港经济综合实验区第I-13-18-01地块地下空间开发利用控制性详细规划。
二、编制单位:河南省城乡规划设计研究总院股份有限公司。
三、项目概况:
规划范围位于郑州航空港经济综合实验区中原医学科学城,由九霄西街、霞舒路、紫鸾街、九霄南路等城市道路围合区域内地块。规划用地总面积为4.09公顷。
公示内容:1、区位图
2、用地现状图
3、用地规划图
4、地下空间图则
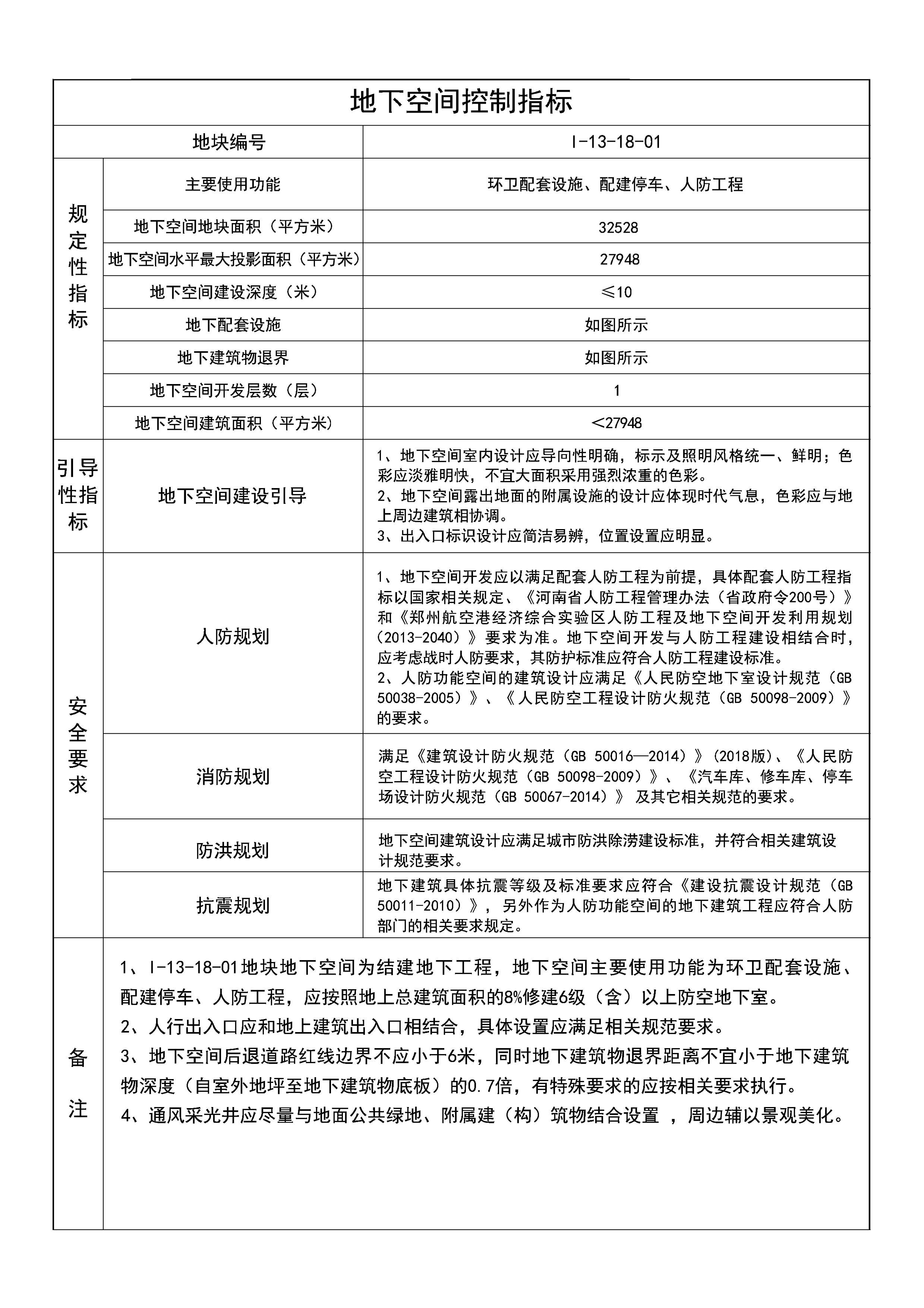
5、地下空间指标表
公示期:2024年3月18日至2024年4月16日
联系电话:58551660李贞
郑州市自然资源和规划局
郑州航空港经济综合实验区分局
2024年3月18日
公示期已经结束,感谢您的关心和支持!
