郑州航空港经济综合实验区
第J-09-01-01、03地块、第J-09-02-01、02地块控制性详细规划批后公告
项目名称: | 郑州航空港经济综合实验区第J-09-01-01、03地块、第J-09-02-01、02地块控制性详细规划 |
类型: | 批后公告 |
公示类别: | 控制性详细规划 |
用地位置: | 兖州路以东、颍川街以西、鄱阳湖路以北、洞庭湖路以南 |
用地面积: | 41.56公顷 |
公示期限: | 30日 |
公告日期: | 2025年4月9日至 2025年5月8日 |
经办处室单位: | 郑州航空港经济综合实验区自然资源和规划局规划勘测编制中心 |
咨询电话: | 0371-58551660 |
附加说明: | 查询详细内容,请出示身份证明,到我局办理相关手续后查询。依据《中华人民共和国城乡规划法》、《中华人民共和国行政许可法》等有关法律法规,特此公告。 |
详细内容:
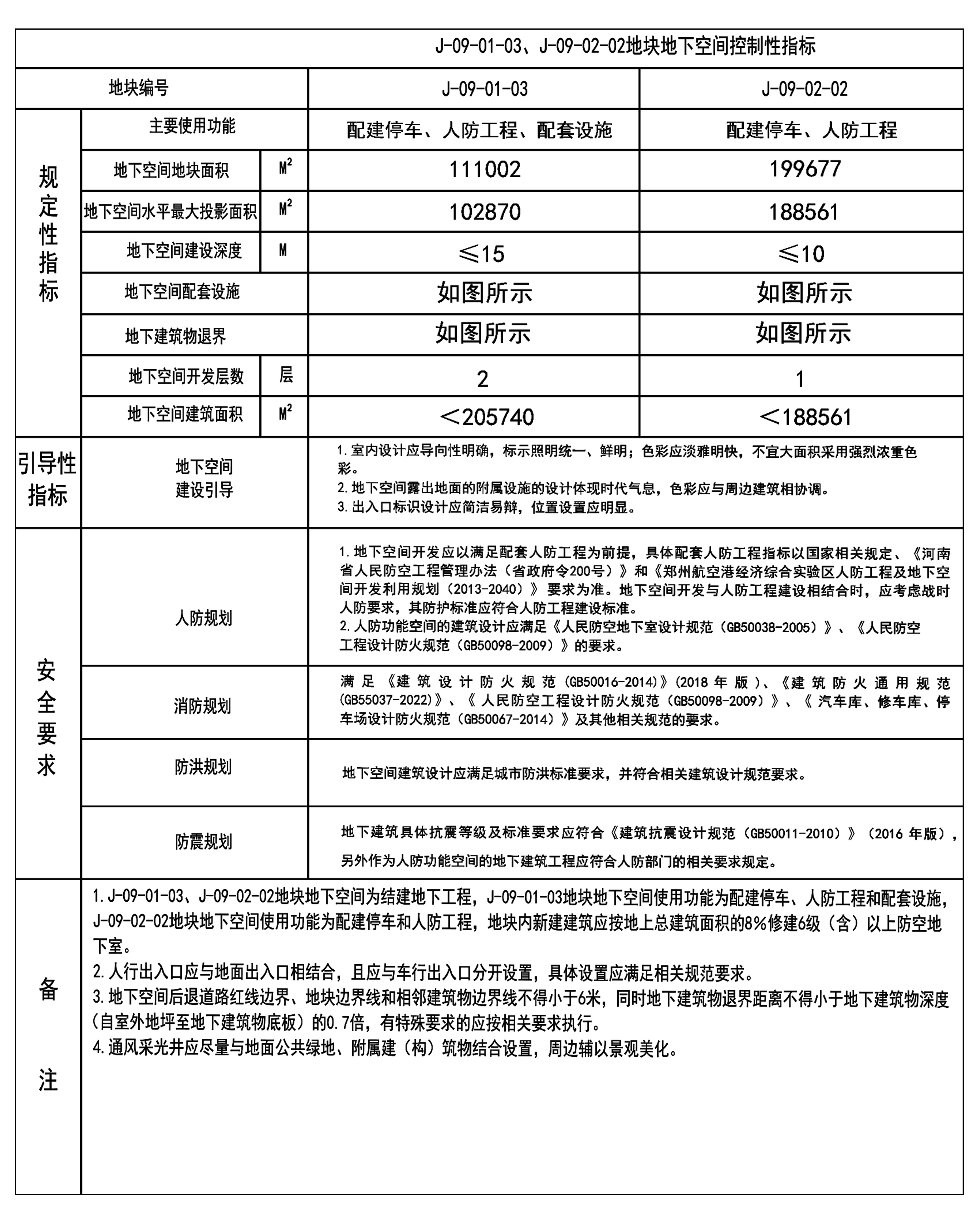
批复文号: | 区位图,用地现状图,用地规划图,规划图则指标表,规划图则,地下空间图则指标表,地下空间图则。 用地性质:公园绿地(1401)、医疗卫生用地(0806)、高等教育用地(080401) 郑港复【2025】32号 |
公示期已经结束,感谢您的关心和支持!
