郑州航空港经济综合实验区
第I-13-04街坊控制性详细规划公示
为控制和引导郑州航空港经济综合实验区第I-13-04街坊的开发建设,郑州航空港经济综合实验区自然资源和规划局组织编制了第I-13-04街坊的控制性详细规划,根据《中华人民共和国城乡规划法》、住房和城乡建设部文件《关于城乡规划公开公示的规定》、《郑州市城市规划公示办法》等法律法规的要求,现予以公示:
一、项目名称:郑州航空港经济综合实验区第I-13-04街坊控制性详细规划。
二、编制单位:河南省城乡规划设计研究总院股份有限公司。
三、项目概况:
规划范围位于郑州航空港经济综合实验区南部中原医学科学城,由东海路、珍珠街、瑞莲东路、飞鹰街等城市道路所围合而成。规划总用地面积为26.43公顷。
公示内容: 1、区位图
2、用地现状图
3、用地规划图
4、地块控制指标表
5、地下空间图则
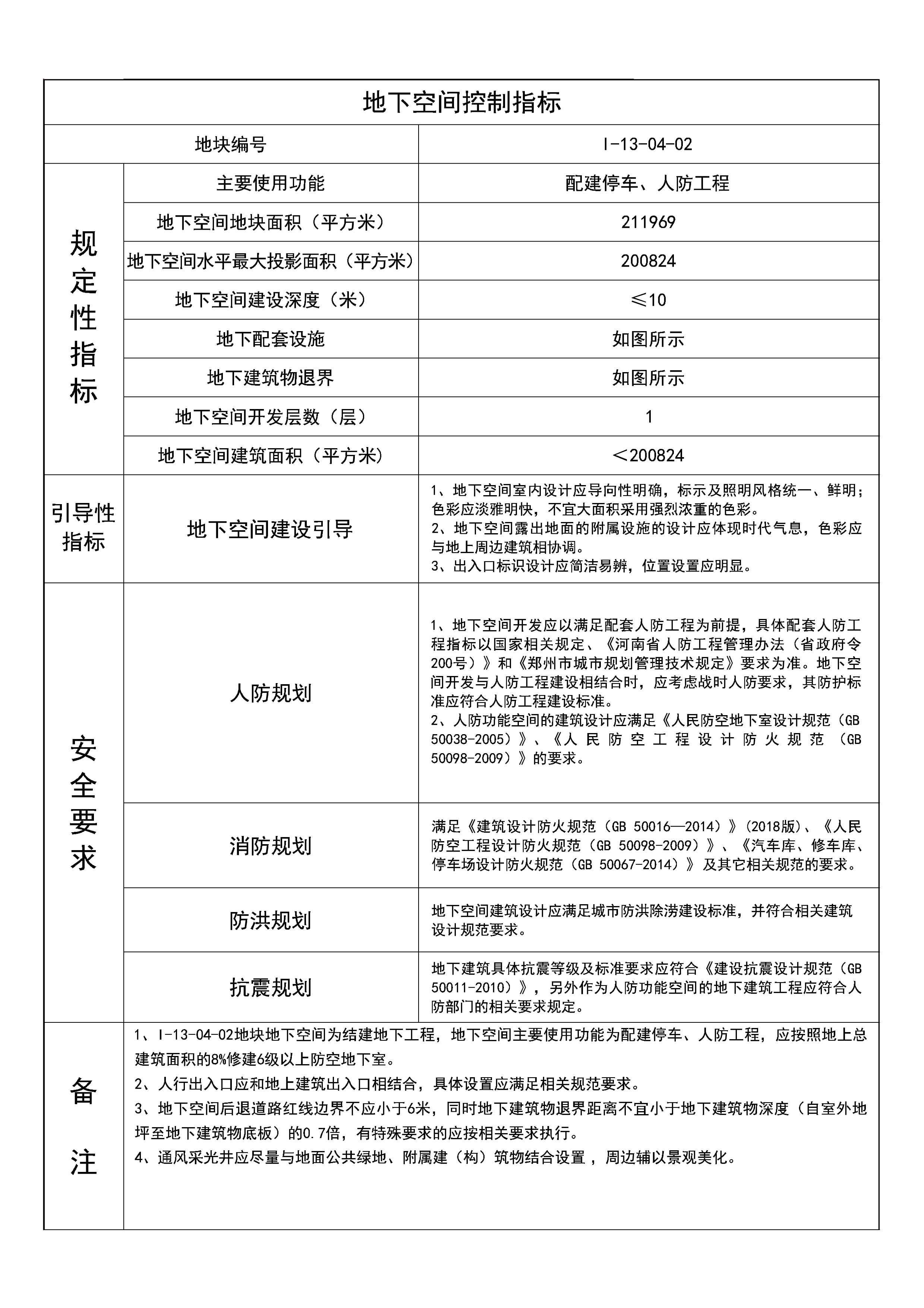
6、地下空间指标表
公示期:2025年4月10日至2025年5月9日
联系电话:58551660 李 贞
郑州航空港经济综合实验区自然资源和规划局
2025年4月10日
公示期已经结束,感谢您的关心和支持!
