郑州航空港经济综合实验区第P-01-03街坊、第P-13-17-04地块控制性详细规划批后公告
项目名称: | 郑州航空港经济综合实验区第P-01-03街坊、第P-13-17-04地块控制性详细规划 |
类型: | 批后公告 |
公示类别: | 控制性详细规划 |
用地位置: | 皛店路、广顺二巷、辛赵路、广顺一巷所围合街坊和辛赵路、冀州路、广邦路、泽汇街所围合街坊内部分地块 |
用地面积: | 6.87公顷 |
公示期限: | 30天 |
公告日期: | 2025年4月27日 至 2025年5月26日 |
经办处室单位: | 郑州航空港经济综合实验区自然资源和规划局规划勘测编制中心 |
咨询电话: | 0371-58551660 |
附加说明: | 依据《城乡规划法》、《行政许可法》、《河南省城市规划公示制度》等有关法律法规,特此公告。 |
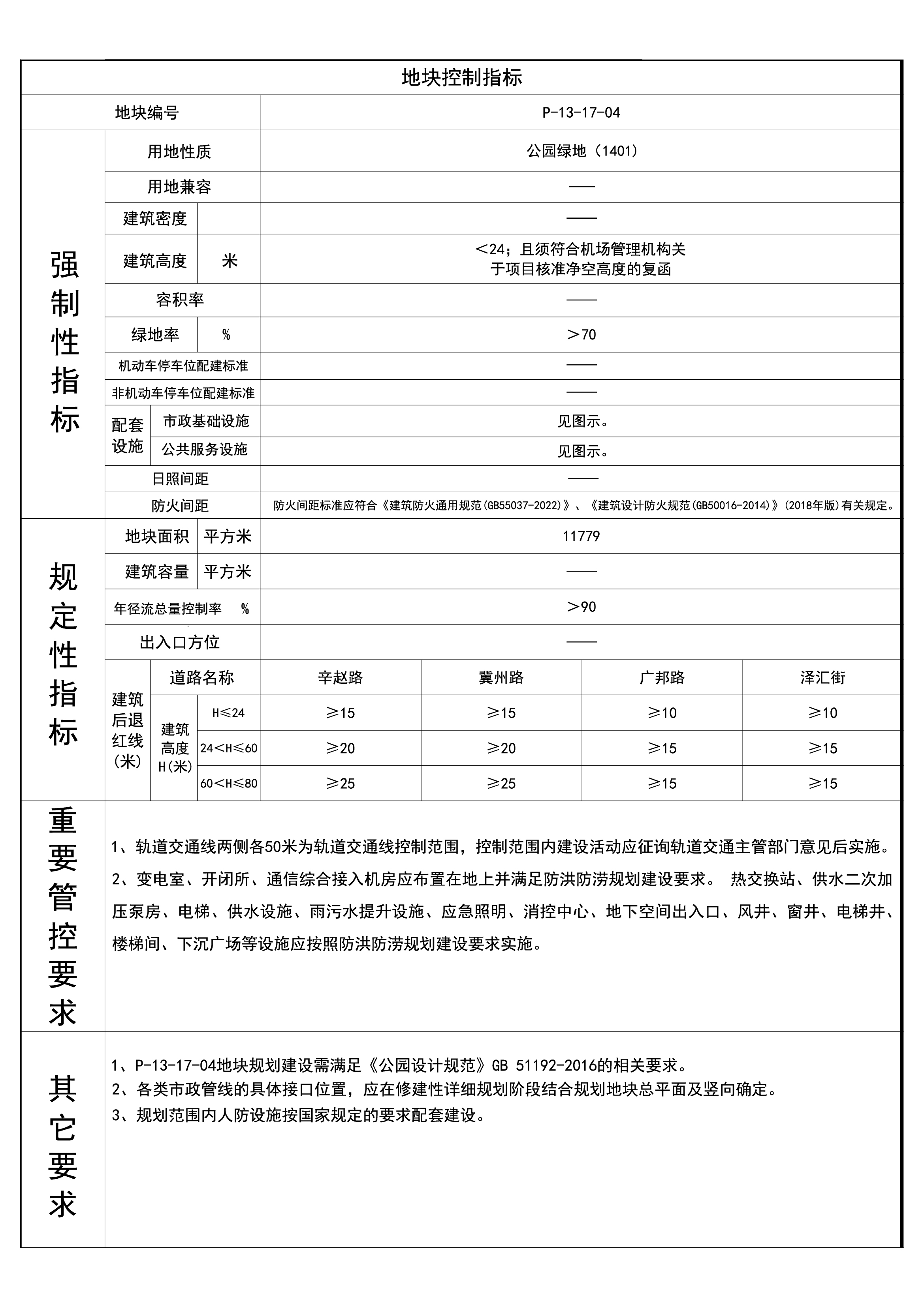
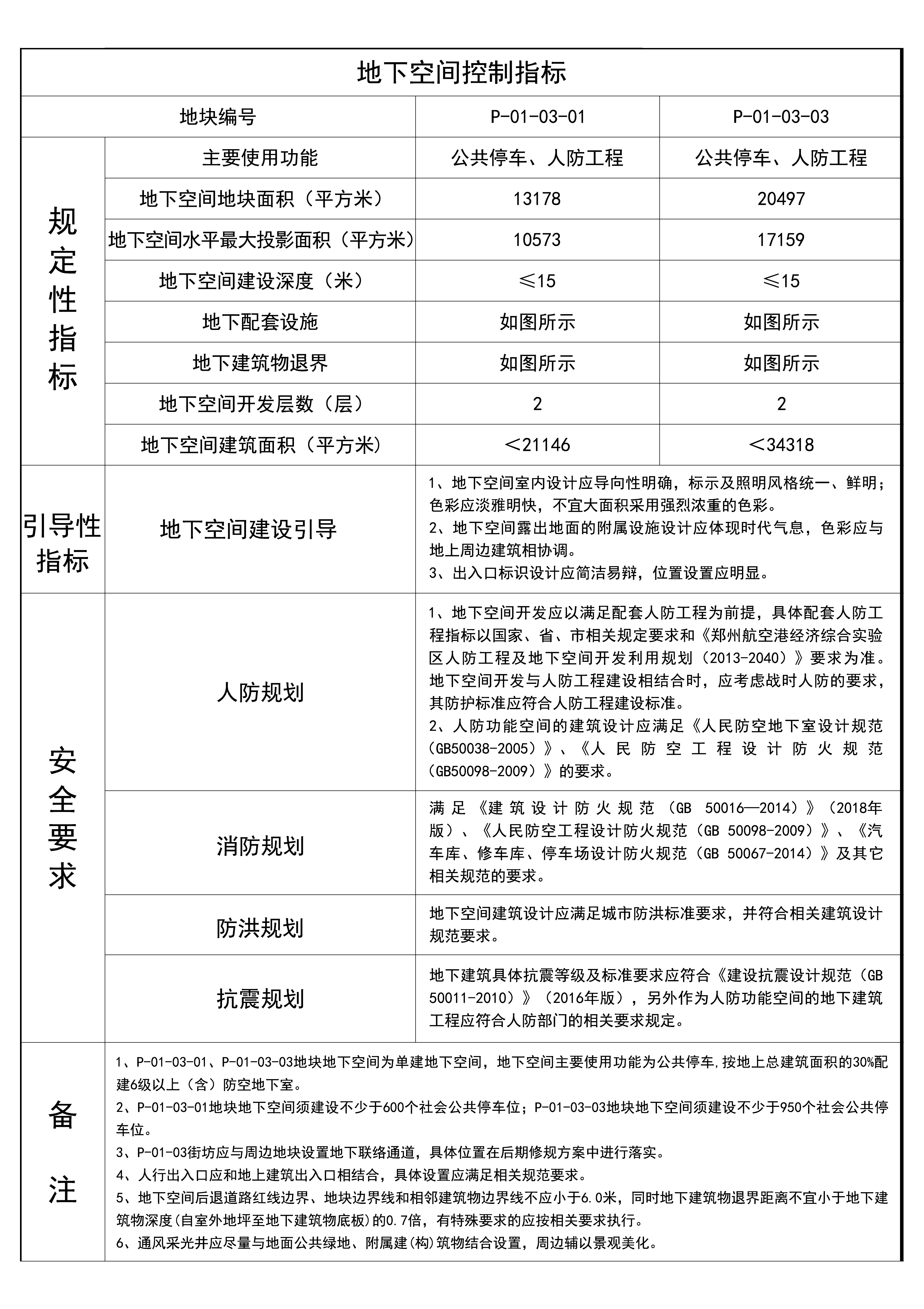
详细内容: | 区位图,用地现状图,用地规划图,指标表,规划图则,地下空间指标表,地下空间图则。 主要用地性质:公园绿地(1401)、文化用地(0803) |
批复文号: | 郑港复〔2025〕42号 |
公示期已经结束,感谢您的关心和支持!
