郑州航空港经济综合实验区
第J-05-03-01地块控制性详细规划公示
为控制和引导郑州航空港经济综合实验区第J-05-03-01地块的开发建设,河南省城乡规划设计研究总院股份有限公司编制了第J-05-03-01地块的控制性详细规划,根据《中华人民共和国城乡规划法》、住房和城乡建设部文件《关于城乡规划公开公示的规定》、《郑州市城市规划公示办法》等法律法规的要求,现予以公示:
一、项目名称:郑州航空港经济综合实验区第J-05-03-01地块控制性详细规划。
二、编制单位:河南省城乡规划设计研究总院股份有限公司。
三、项目概况:
规划范围位于郑州航空港经济综合实验区科创城片区,洛学路、古都街、传承南路、鹤城街等城市道路围合街坊内。规划总用地面积为1.74公顷。
公示内容: 1、区位图
2、用地现状图
3、用地规划图
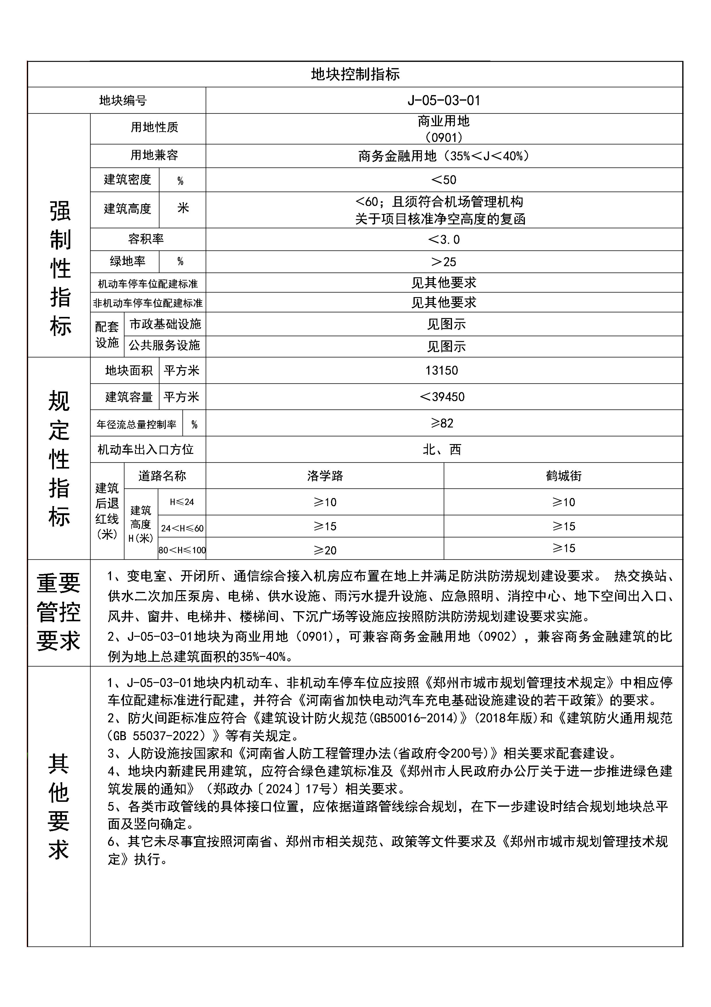
4、地块控制指标表
5、地下空间图则
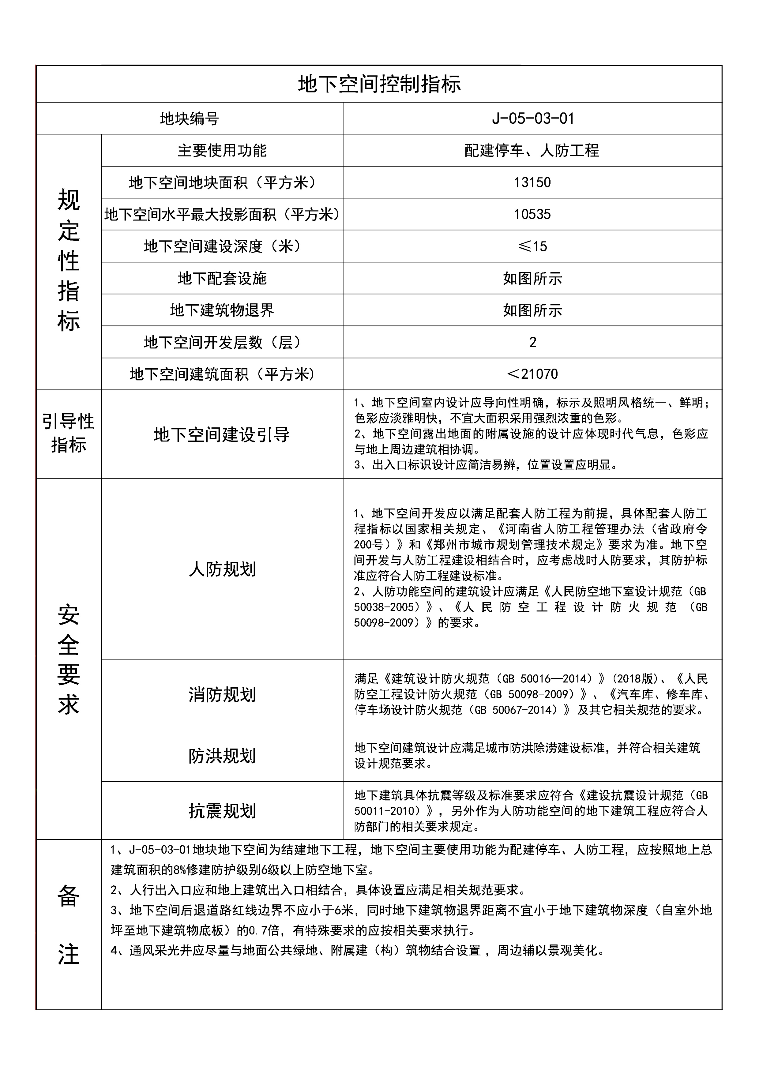
6、地下空间指标表
公示期:2025年5月15日至2025年6月13日
联系电话:58551660
郑州航空港经济综合实验区自然资源和规划局
2025年5月15日
公示期已经结束,感谢您的关心和支持!
