郑州航空港经济综合实验区第N-03-10-02地块控制性详细规划公示
为控制和引导郑州航空港经济综合实验区第N-03-10-02地块的开发建设,我局组织编制控制性详细规划,根据《中华人民共和国城乡规划法》、住房和城乡建设部文件《关于城乡规划公开公示的规定》、《郑州市城乡规划公开公示暂行办法》等法律法规的要求,现予以公示:
一、项目名称:郑州航空港经济综合实验区第N-03-10-02地块控制性详细规划
二、编制单位:北京中外建建筑设计有限公司。
三、项目概况:本次规划位于郑州航空港经济综合实验区先进制造业集聚区。由兖州路、祥景路、吉善街、祥耀路四条城市道路围合而成的街坊内的局部地块,规划范围面积为130163平方米。
公示内容:
1.区位图
2.用地现状图
3.用地规划图
4.地上图则
5.地上控制指标表
6.地下空间图则
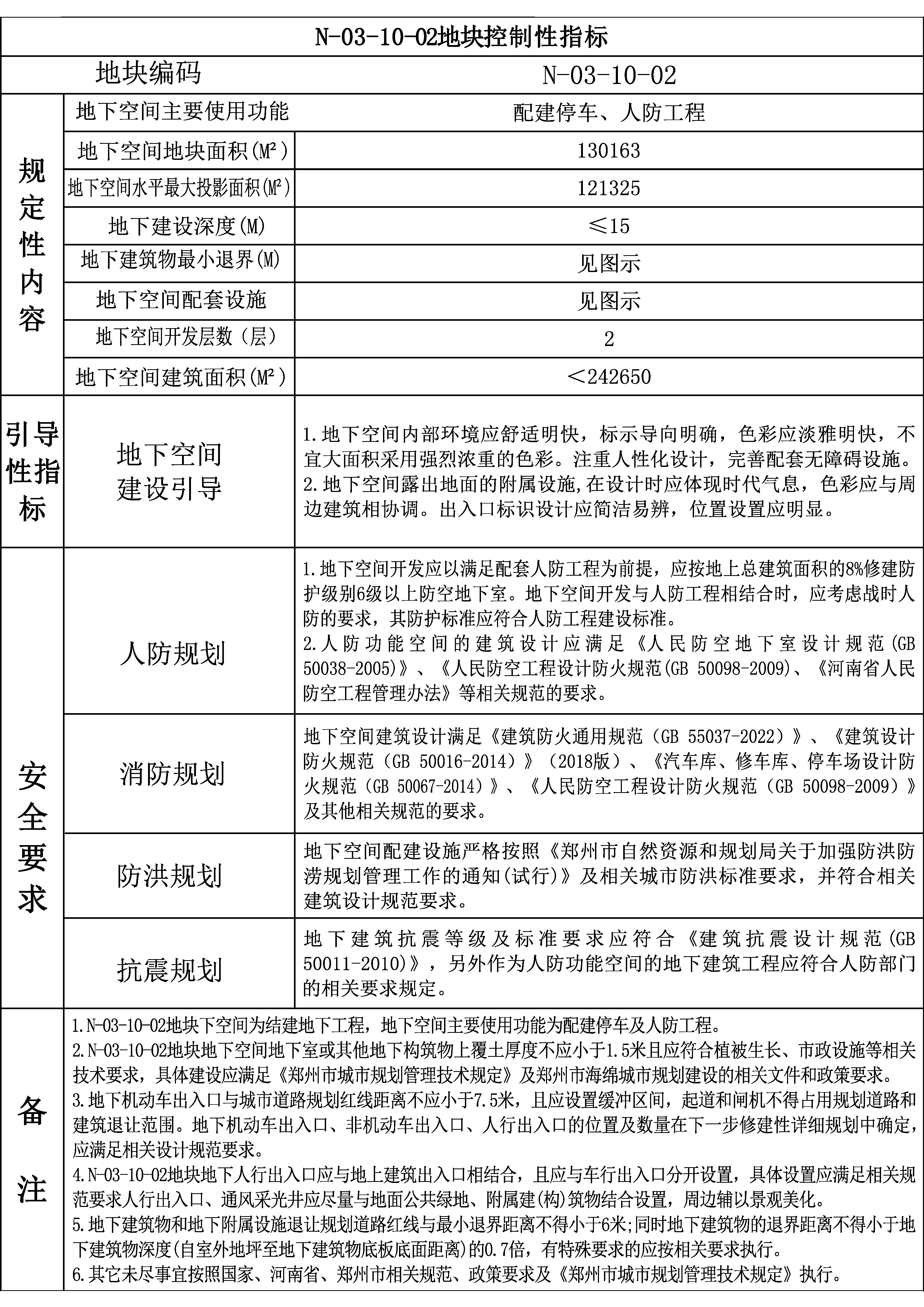
7.地下空间控制指标表
公示日期:2025年5月16日-2025年6月15日
联系电话:58551660 巩丰维
郑州航空港经济综合实验区自然资源和规划局
2025年5月16日
公示期已经结束,感谢您的关心和支持!
