《郑州航空港经济综合实验区先进制造业集聚区4102230001单元第N-08-01-02(N-06-02-04)、N-15-01-01、N-16-01-01地块控制性详细规划》,《郑州航空港经济综合实验区先进制造业集聚区4102230005单元第N-01-01-04、05、06地块控制性详细规划》批后公告
项目名称: | 《郑州航空港经济综合实验区先进制造业集聚区4102230001单元第N-08-01-02(N-06-02-04)、N-15-01-01、N-16-01-01地块控制性详细规划》,《郑州航空港经济综合实验区先进制造业集聚区4102230005单元第N-01-01-04、05、06地块控制性详细规划》 |
类型: | 批后公告 |
公示类别: | 控制性详细规划 |
用地位置: | 位于4102230001单元的规划范围由淮海路、竹贤东街、东海路、兖州路、灵润路、竹贤南路、徐州路、隆泰街所围合区域;位于4102230005单元的规划范围由游龙路、黄海路、竹贤西街、淮海路所围合区域。 |
用地面积: | 位于4102230001单元的用地面积832.86公顷;位于4102230005单元的用地面积134.06公顷 |
公示期限: | 30日 |
公告日期: | 2025年6月3日 至 2025年7月2日 |
经办处室单位: | 郑州航空港经济综合实验区自然资源和规划局规划勘测编制中心 |
咨询电话: | 0371-58551660 |
经办人: | 巩丰维 |
附加说明: | 依据《中华人民共和国城乡规划法》、《关于城乡规划公开公示的规定》、《郑州市城乡规划公开公示暂行办法》等有关法律法规,特此公告。 |
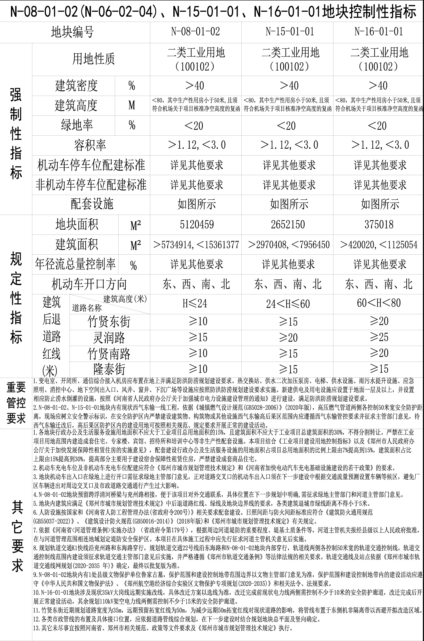
详细内容: | 区位图,用地现状图,用地规划图,指标表,地下空间图则 用地性质:二类工业用地(100102)、供燃气用地(1304)、公园绿地(1401)。 |
批复文号: | 郑港复〔2025〕52号 |
公示期已经结束,感谢您的关心和支持!
