郑州航空港经济综合实验区第S-01-01-01地块控制性详细规划批后公告
项目名称: | 郑州航空港经济综合实验区第S-01-01-01地块控制性详细规划 |
类型: | 批后公告 |
公示类别: | 控制性详细规划 |
用地位置: | 位于规划范围位于郑州航空港经济综合实验区第S-01-01街坊内,由淮海路、东海路、联港大道与陆港东一街围合而成。 |
用地面积: | 规划地块用地面积为181.60公顷 |
公示期限: | 30日 |
公告日期: | 2025年6月3日 至 2025年7月2日 |
经办处室单位: | 郑州航空港经济综合实验区自然资源和规划局规划勘测编制中心 |
咨询电话: | 0371-58551660 |
经办人: | 巩丰维 |
附加说明: | 依据《城乡规划法》、《行政许可法》、《河南省城市规划公示制度》等有关法律法规,特此公告。 |
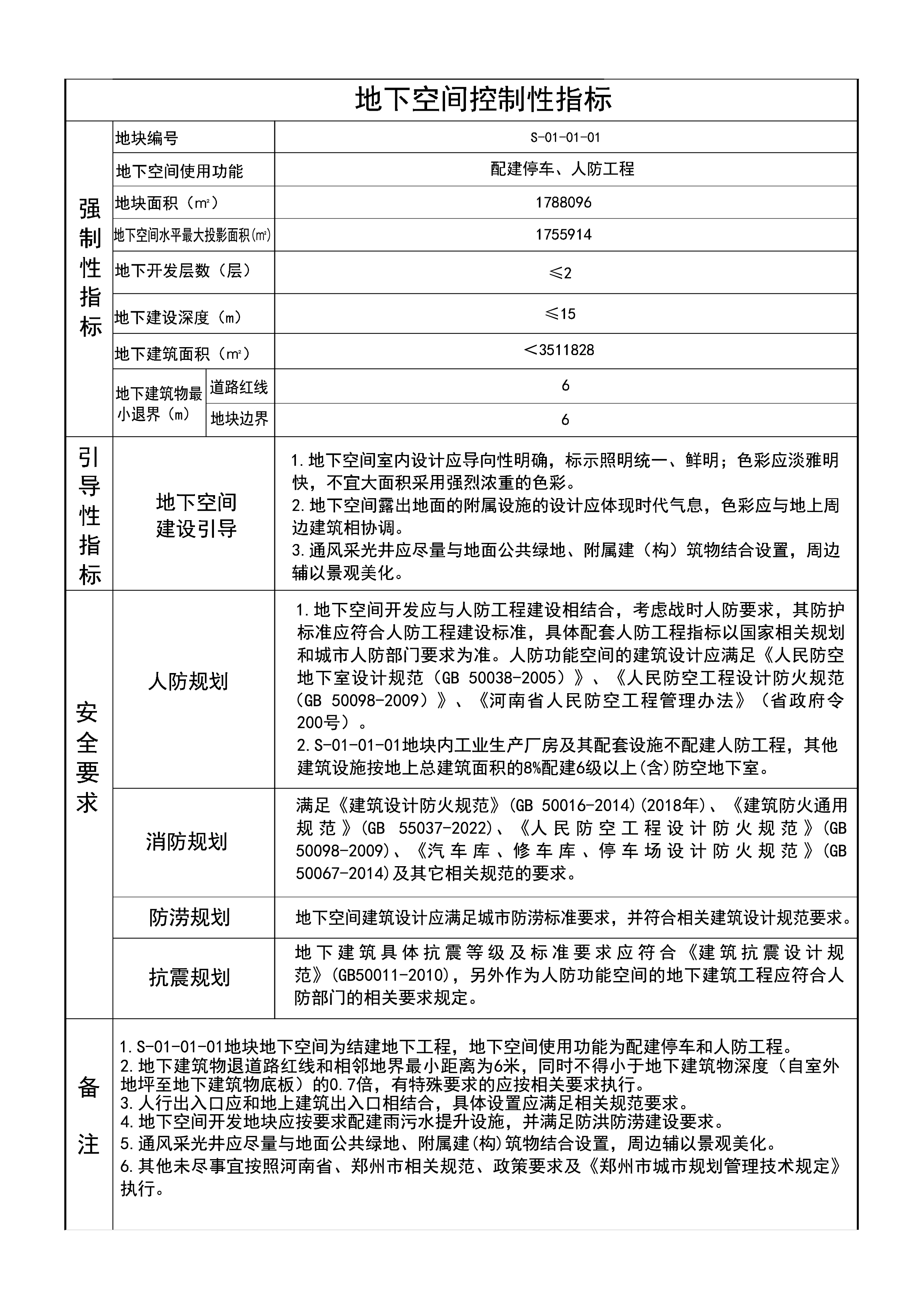
详细内容: | 区位图,用地现状图,用地规划图,地上空间图则,地下空间图则 用地性质:二类工业用地(100102) |
批复文号: | 郑港复〔2025〕49号 |
公示期已经结束,感谢您的关心和支持!
