郑州航空港经济综合实验区
第I-13-01-03、I-13-01-04地块控制性详细规划批后公告
项目名称: | 郑州航空港经济综合实验区第I-13-01-03、I-13-01-04地块控制性详细规划 |
类型: | 批后公告 |
公示类别: | 控制性详细规划 |
用地位置: | 规划一街以西、九霄西街以东、瑞莲东路以北、规划一路以南 |
用地面积: | 12.89公顷 |
公示期限: | 30工作日 |
公告日期: | 2025年7月23日至 2025年8月21日 |
经办处室单位: | 郑州航空港经济综合实验区自然资源和规划局规划勘测编制中心 |
咨询电话: | 0371-58551660 |
经办人: | 李贞 |
附加说明: | 查询详细内容,请出示身份证明,到我局办理相关手续后查询。依据《中华人民共和国城乡规划法》、《中华人民共和国行政许可法》等有关法律法规,特此公告。 |
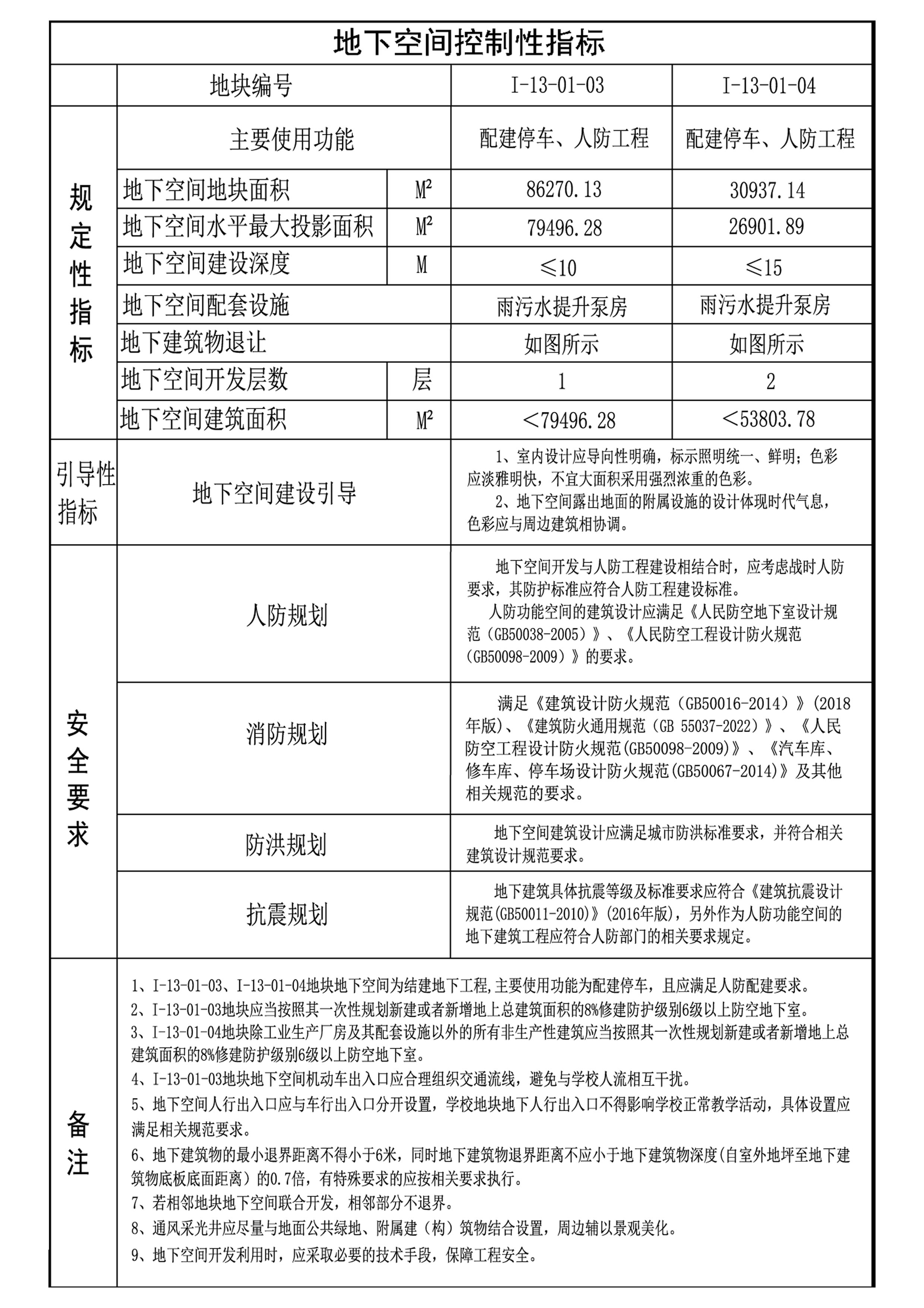
详细内容: | 政府批复,区位图,用地现状图,用地规划图,图则指标表,图则,地下空间图则指标表,地下空间图则。 用地性质:高等教育用地(080401)、工业用地(新型产业用地)(1001) |
批复文号: | 郑港复[2025]72号 |
公示期已经结束,感谢您的关心和支持!
