郑州航空港经济综合实验区第N-04-21-01地块控制性详细规划公示
为控制和引导郑州航空港经济综合实验区第N-04-21-01地块的开发建设,我局组织编制了该地块的控制性详细规划,根据《中华人民共和国城乡规划法》、《关于城乡规划公开公示的规定》、《郑州市城市规划公示暂行办法》等法律法规的要求,现予以公示:
一、项目名称:郑州航空港经济综合实验区第N-04-21-01地块控制性详细规划。
二、编制单位:郑州市规划勘测设计研究院有限公司。
三、项目概况:该项目位于郑州航空港经济综合实验区先进制造业集聚区,由吴州路、青州大道、商登高速和渤海大道四条道路所围合的区域内,规划范围总面积为7863平方米。
公示内容:
1、区位图
2、用地现状图
3、土地使用规划图
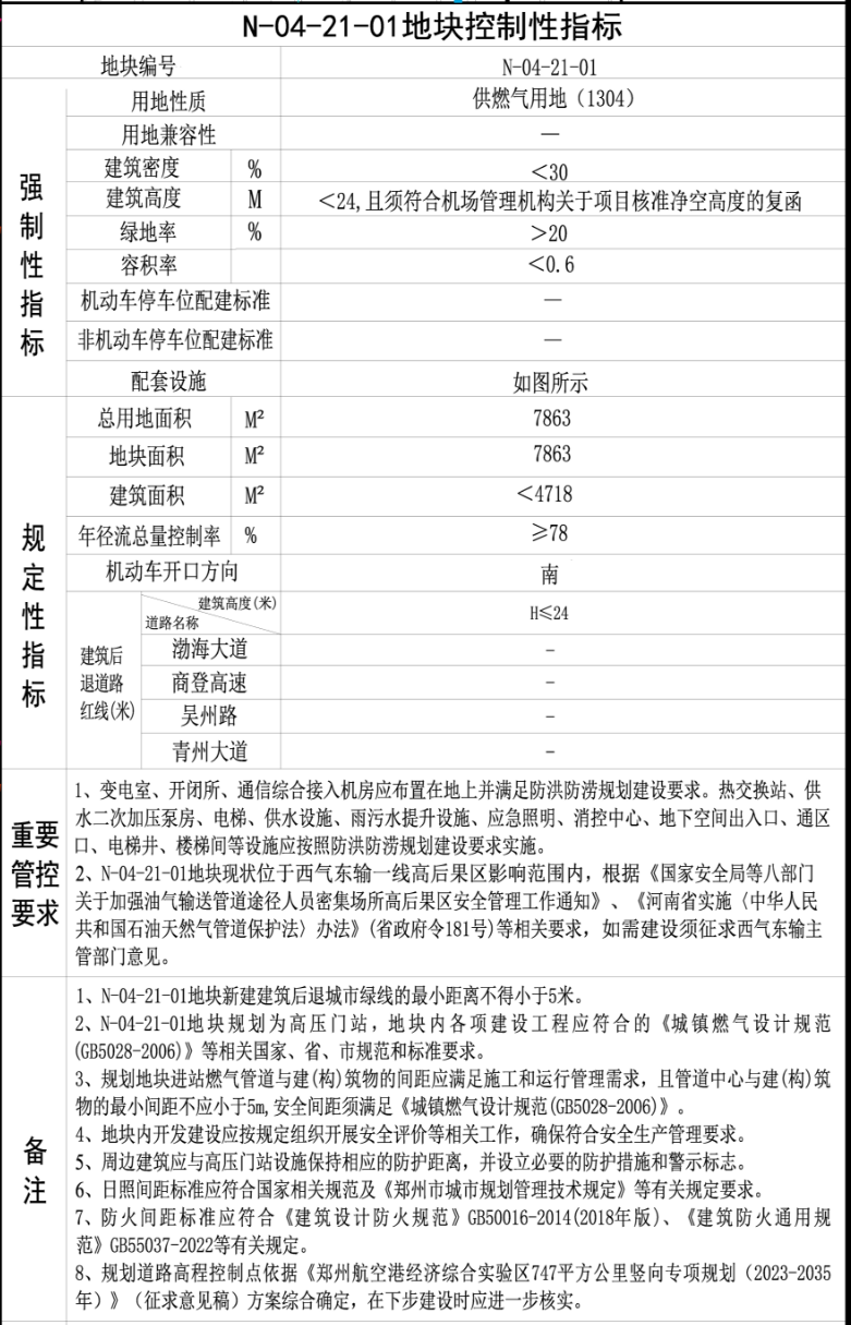
4、指标表
公示期: 2025年7月28日至2025年8月27日
联系电话:58551660 巩丰维
郑州航空港经济综合实验区自然资源和规划局
2025年7月28日
公示期已经结束,感谢您的关心和支持!
