郑州航空港经济综合实验区
第N-15-12-02地块、N-15-29街坊控制性详细规划公示
为控制和引导郑州航空港经济综合实验区第N-15-12-02地块、N-15-29街坊的开发建设,河南省城乡规划设计研究总院股份有限公司编制了《郑州航空港经济综合实验区第N-15-12-02地块、N-15-29街坊控制性详细规划》,根据《中华人民共和国城乡规划法》、住房和城乡建设部文件《关于城乡规划公开公示的规定》、《郑州市城市规划公示办法》等法律法规的要求,现予以公示:
一、项目名称:郑州航空港经济综合实验区第N-15-12-02地块、N-15-29街坊控制性详细规划。
二、编制单位:河南省城乡规划设计研究总院股份有限公司。
三、项目概况:
规划范围位于郑州航空港经济综合实验区东南部先进制造业集聚区,联港大道、化工二路、化工四街、化工三路围合区域内地块和联港大道、化工五路、化工四街、化工六路围合区域。规划总用地面积为16.14公顷。
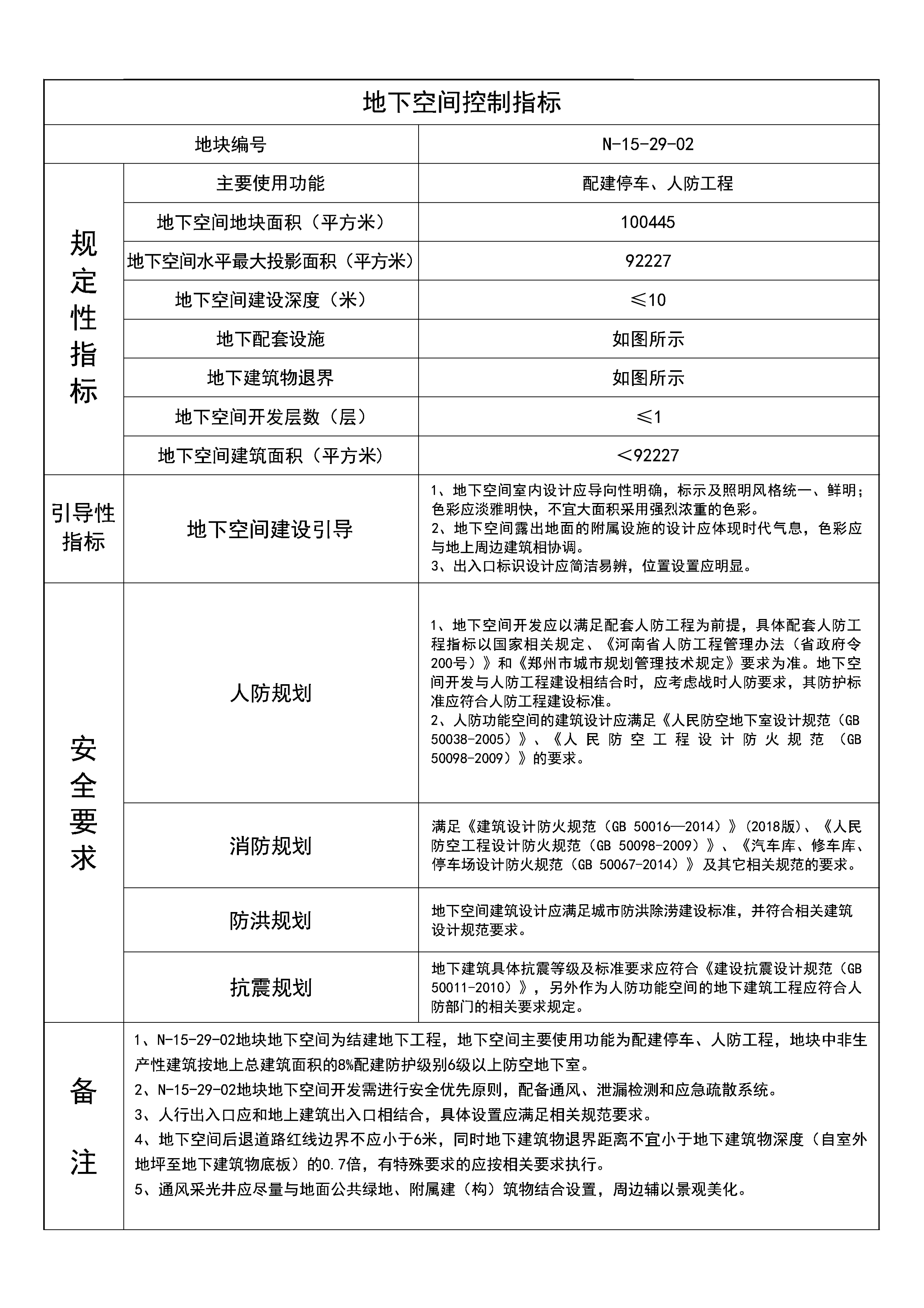
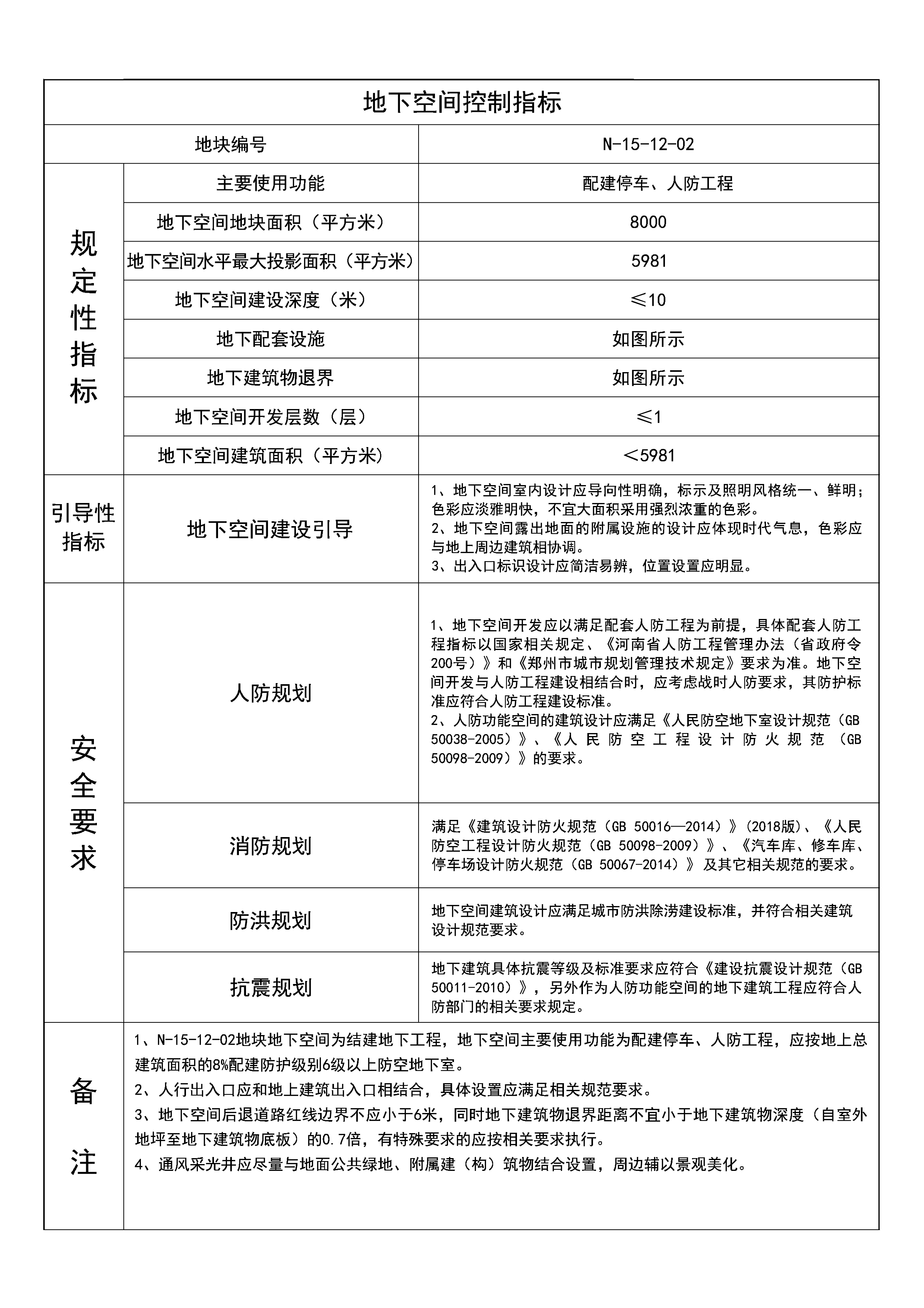
公示内容:1、区位图
2、用地现状图
3、用地规划图
4、地块控制指标表1、2
5、地下空间图则1、2
6、地下空间指标表1、2
公示期:2025年8月1日至2025年8月31日
联系电话:58551660 巩丰维
郑州航空港经济综合实验区自然资源和规划局
2025年8月1日
公示期已经结束,感谢您的关心和支持!
