郑州航空港经济综合实验区先进制造业集聚区4102230004单元第N-15-25、27街坊控制性详细规划批后公告
项目名称: | 郑州航空港经济综合实验区先进制造业集聚区4102230004单元第N-15-25、27街坊控制性详细规划 |
类型: | 批后公告 |
公示类别: | 控制性详细规划 |
用地位置: | 联港大道、化工三路、化工四街、化工五路等城市道路围合区域。 |
用地面积: | 31.74公顷 |
公示期限: | 30日 |
公告日期: | 2025年8月12日 至 2025年9月11日 |
经办处室单位: | 郑州航空港经济综合实验区自然资源和规划局规划勘测编制中心 |
咨询电话: | 0371-58551660 |
经办人: | 巩丰维 |
附加说明: | 依据《中华人民共和国城乡规划法》、《中华人民共和国行政许可法》、《河南省城市规划公示制度》等有关法律法规,特此公告。 |
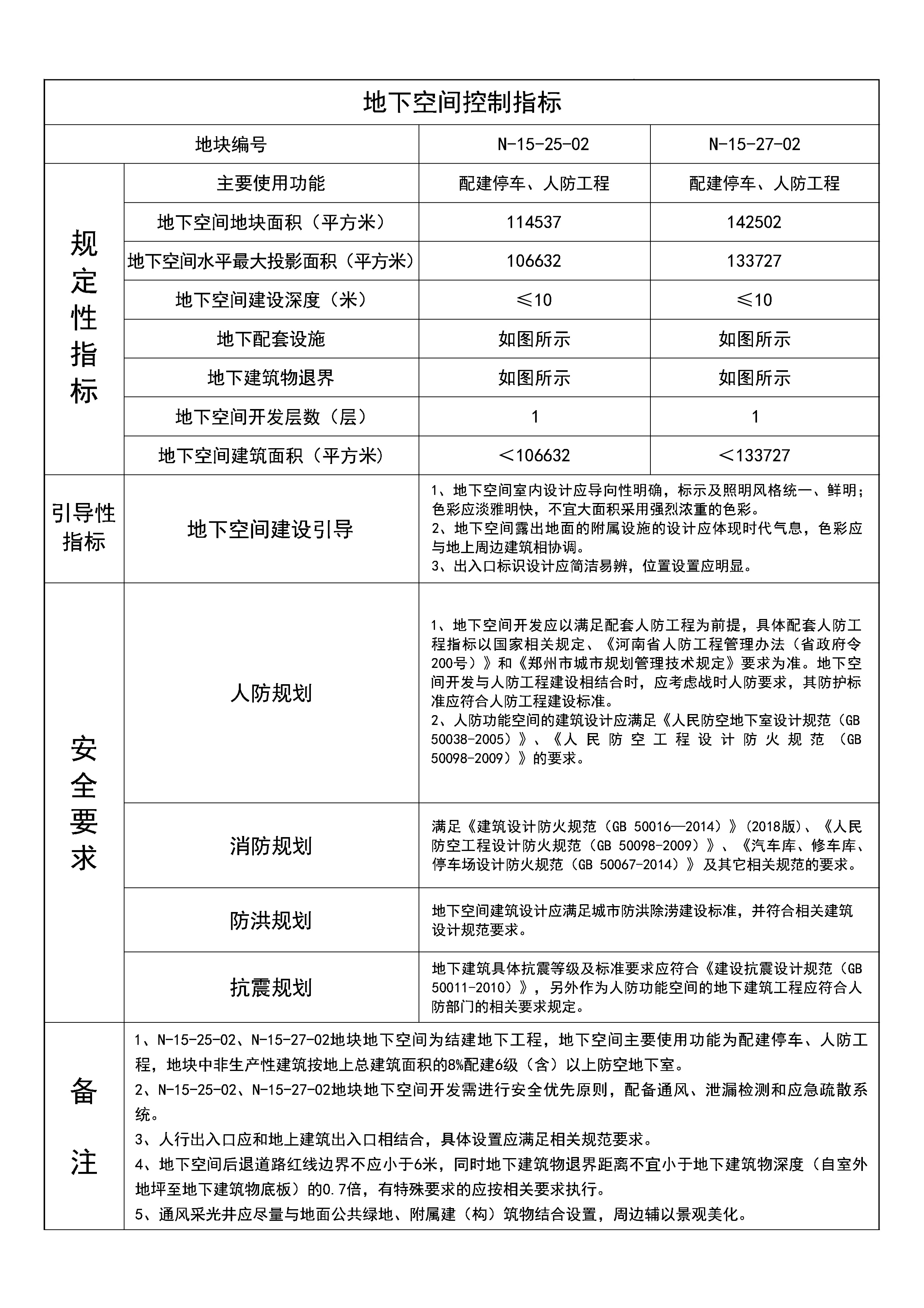
详细内容: | 区位图,用地现状图,用地规划图,指标表,地上空间图则,地下空间指标表,地下空间图则 用地性质:三类工业用地(100103)、公园绿地(1401) |
批复文号: | 郑港复〔2025〕86号 |
公示期已经结束,感谢您的关心和支持!
