郑州航空港经济综合实验区
第D1-29-T02-06地块控制性详细规划批后公告
项目名称: | 郑州航空港经济综合实验区第D1-29-T02-06地块控制性详细规划 |
类型: | 批后公告 |
公示类别: | 控制性详细规划 |
用地位置: | 明星路以南、新港大道以东、树杞路以北、树檀街以西 |
用地面积: | 2.61公顷 |
公示期限: | 30工作日 |
公告日期: | 2025年8 月19日至 2025年9月 17日 |
经办处室单位: | 郑州航空港经济综合实验区自然资源和规划局规划勘测编制中心 |
咨询电话: | 0371-58551660 |
经办人: | 曹梦珂 |
附加说明: | 查询详细内容,请出示身份证明,到我局办理相关手续后查询。依据《中华人民共和国城乡规划法》、《中华人民共和国行政许可法》等有关法律法规,特此公告。 |
详细内容:
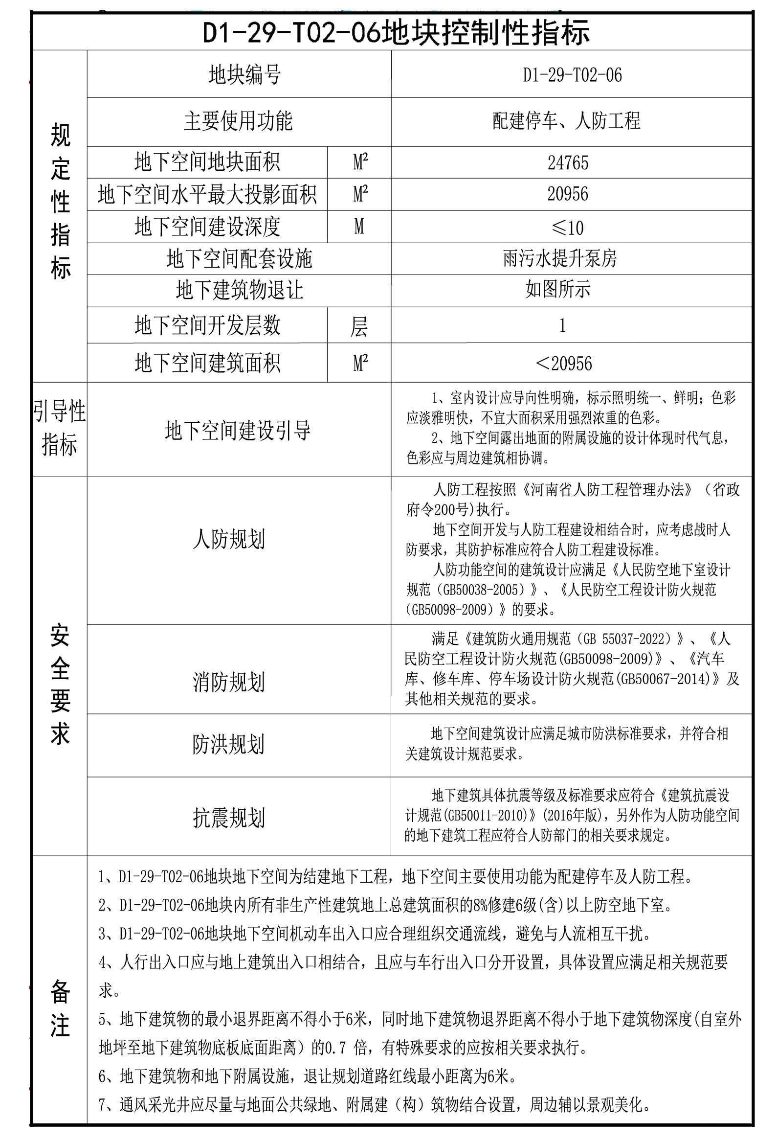
批复文号: | 区位图,用地现状图,用地规划图,图则指标表,图则,地下空间图则指标表,地下空间图则。 用地性质:工业用地(新型产业用地)(1001) 郑港复〔2025〕94 号 |
公示期已经结束,感谢您的关心和支持!
