郑州市航空港经济综合实验区
第N-15-01-04地块控制性详细规划公示
为控制和引导郑州航空港经济综合实验区第N-15-01-04地块的开发建设,北京清华同衡规划设计研究院有限公司编制了《郑州航空港经济综合实验区第N-15-01-04地块控制性详细规划》,根据《中华人民共和国城乡规划法》、住房和城乡建设部文件《关于城乡规划公开公示的规定》、《郑州市城市规划公示办法》等法律法规的要求,现予以公示:
一、项目名称:郑州市航空港经济综合实验区第N-15-01-04地块控制性详细规划。
二、编制单位:北京清华同衡规划设计研究院有限公司。
三、项目概况:
规划范围位于郑州航空港经济综合实验区东南部先进制造业集聚区,由化工一街、化工六路、化工三街以及化工五路围合的街坊内。规划用地总面积为34316平方米。
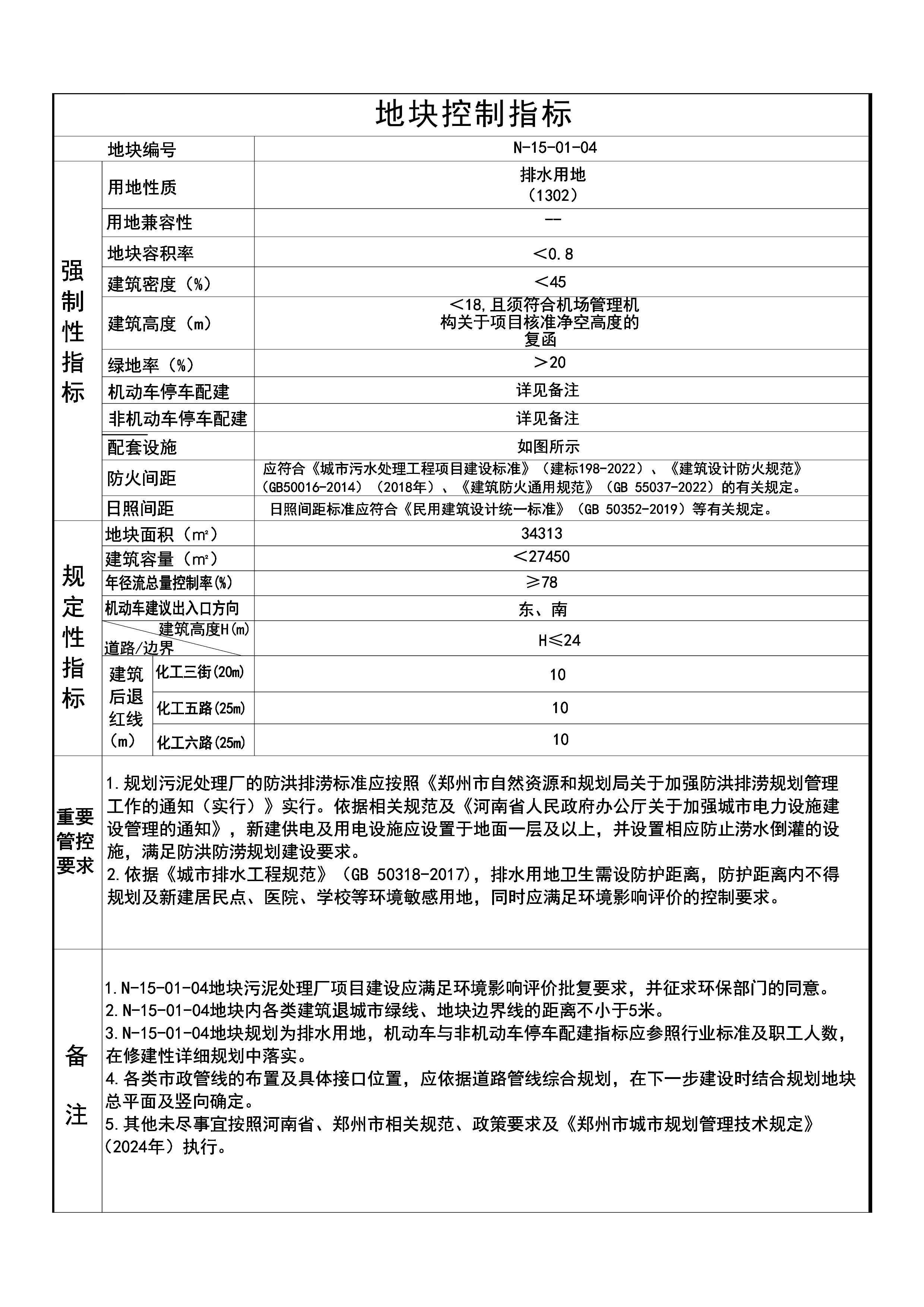
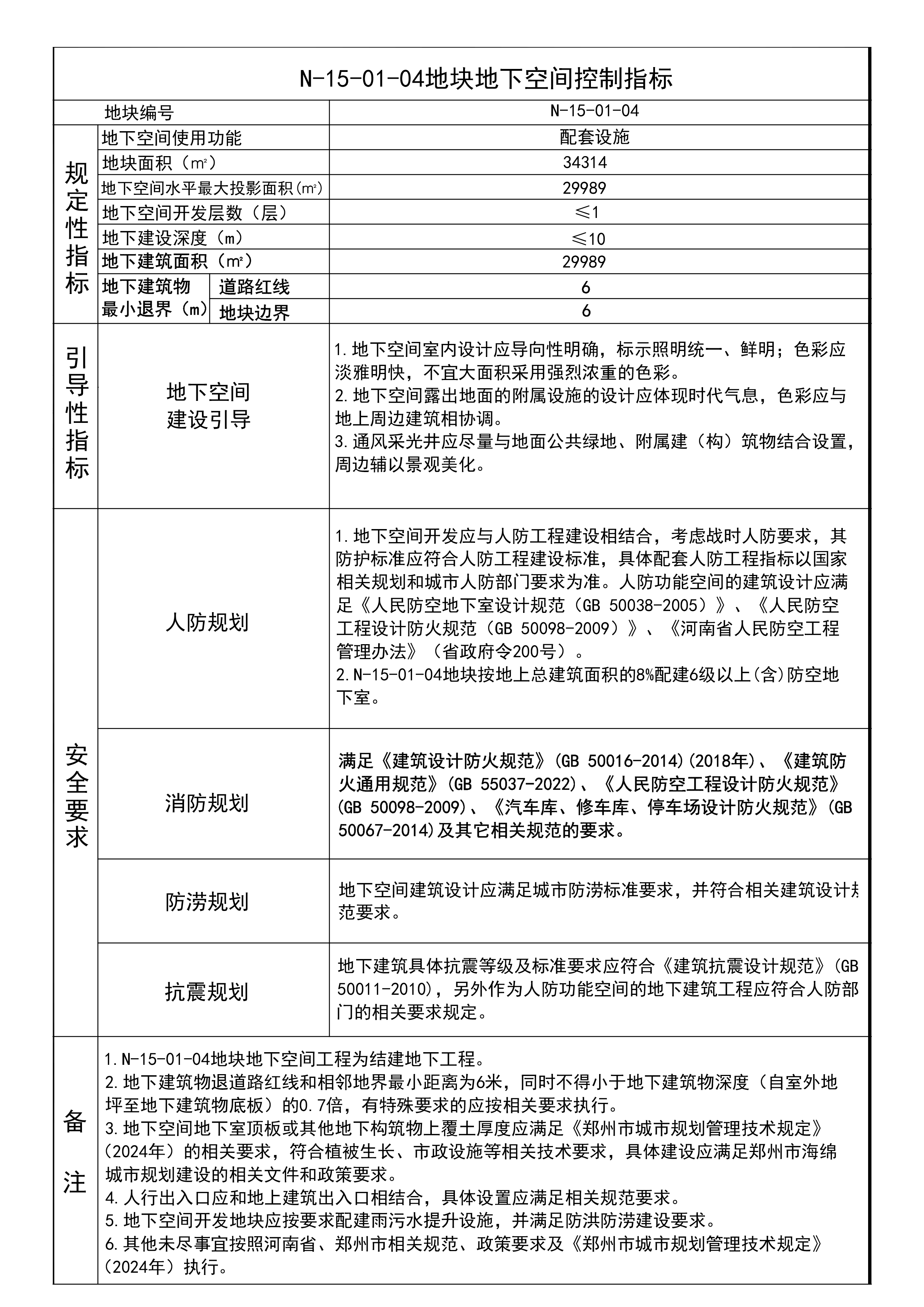
公示内容: 1.区位图
2.用地现状图
3.用地规划图
4.地块控制指标表
5.地下空间图则
6.地下空间指标表
公示日期:2025年8月18日至2025年9月17日
联系电话:58551660 巩丰维
2025年8月18日
公示期已经结束,感谢您的关心和支持!
