项目名称:《〈郑州航空港经济综合实验区双鹤湖片区H3单元控制性详细规划〉第H3-08-05地块修改必要性论证报告》和《郑州航空港经济综合实验区第H3-08-05地块控制性详细规划》
(一)《〈郑州航空港经济综合实验区双鹤湖片区H3单元控制性详细规划〉第H3-08-05地块修改必要性论证报告》
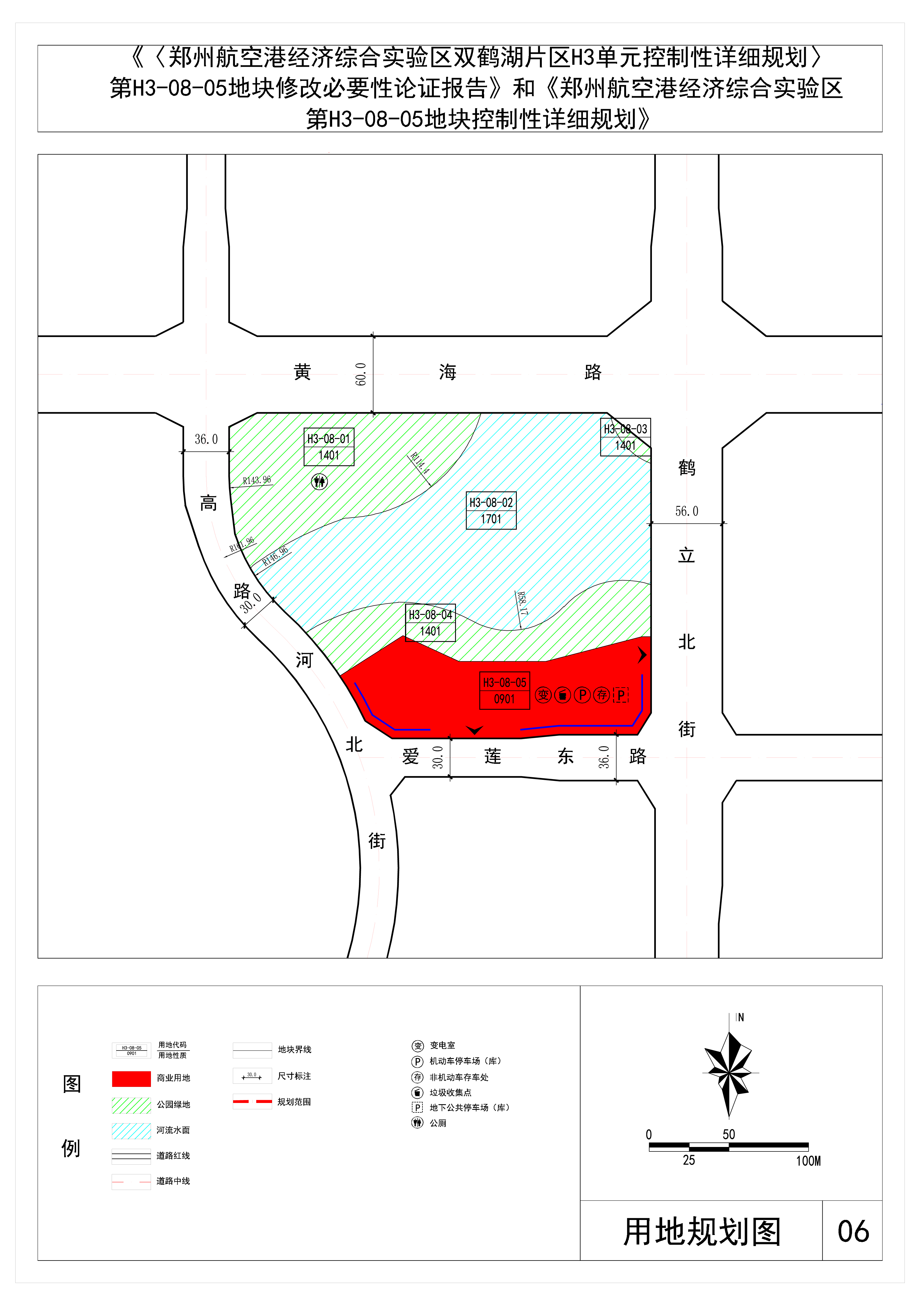
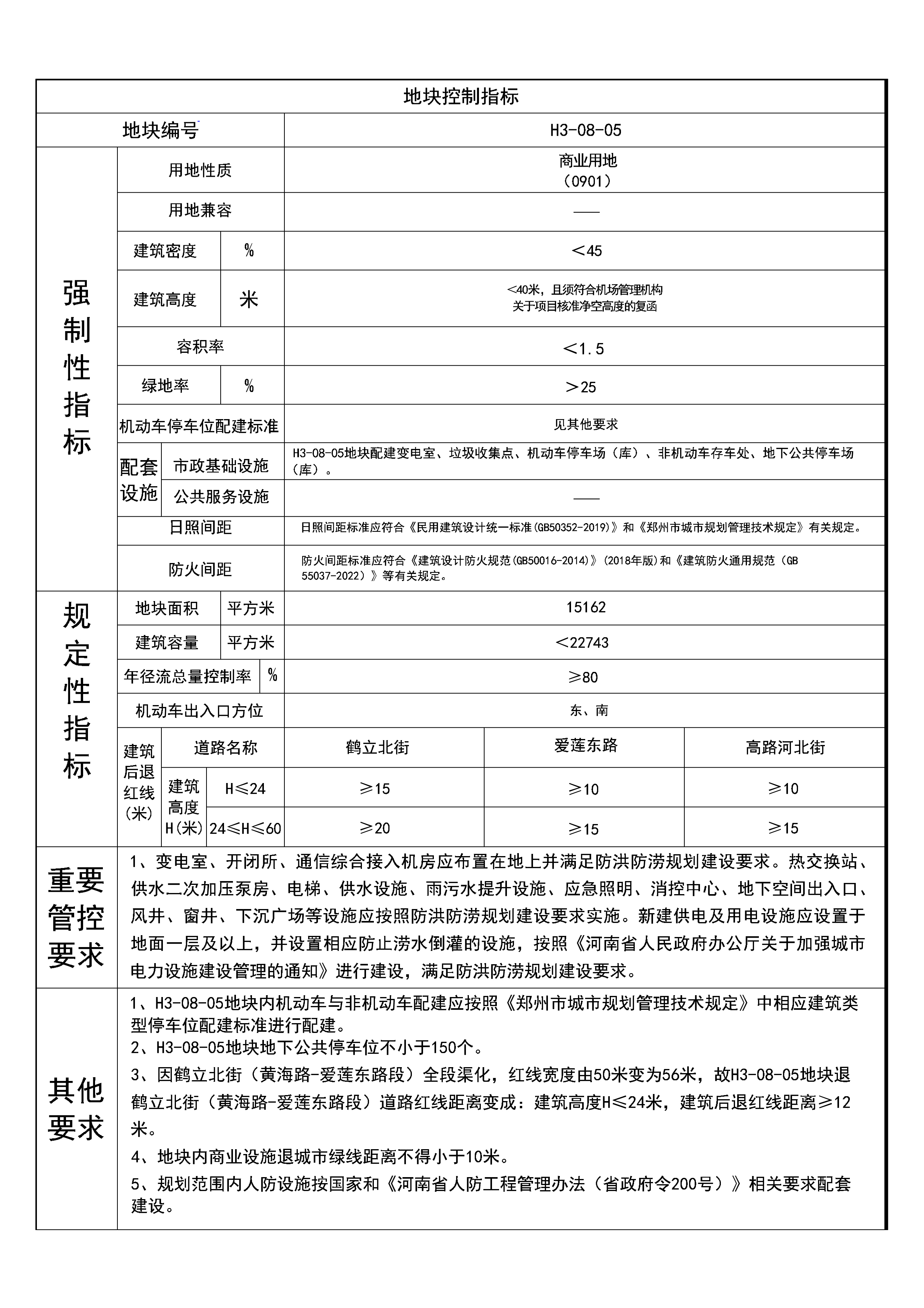
用地类别:城市建设用地
用地面积:15162平方米(约23亩)
用地位置:位于郑州航空港经济综合实验区中原医学科学城,为黄海路、鹤立北街、爱莲东路、高路河北街所围合区域内部分地块。
项目背景:
拟调整地块涉及《郑州航空港经济综合实验区双鹤湖片区H3单元控制性详细规划》,此控规于2018年9月经郑州航空港经济综合实验区管理委员会批复,该规划中,控制第H3-08-05地块用地性质为商业用地。为支持项目建设,满足项目实际使用需求,调整第H3-08-05用地指标,将第H3-08-05地块内建筑高度调整为小于40米。
依据《中华人民共和国城乡规划法》等相关法律、法规要求,现就其修改必要性予以公示:
调整依据:依据《郑州市城乡规划管理条例》第二十一条(四)经组织编制机关组织论证,认为确需修改的。
调整内容:
(1)调整第H3-08-05用地指标,将第H3-08-05地块内建筑高度由小于24米,调整为小于40米。
(2)其他控制指标不变。
(二)《郑州航空港经济综合实验区第H3-08-05地块控制性详细规划》
为控制和引导郑州航空港经济综合实验区第H3-08-05街坊的开发建设,我局组织编制上述街坊控制性详细规划,根据《中华人民共和国城乡规划法》、《关于城乡规划公开公示的规定》、《郑州市城市规划公示暂行办法》等法律法规的要求,现予以公示:
项目名称:《郑州航空港经济综合实验区第H3-08-05街坊局部地块控制性详细规划》
用地面积:15162平方米(约23亩)
用地位置:位于郑州航空港经济综合实验区中原医学科学城,为黄海路、鹤立北街、爱莲东路、高路河北街所围合区域内部分地块。
公示内容:
1.区位图
2.调整前用地规划图
3.调整前规划图则
4.拟调整用地方案
5.调整前后指标对标表
6.指标表
7.地下空间图则
公示日期: 2025年8月4日至2025年9月2日
为确保该规划工作的顺利实施,依据《中华人民共和国城乡规划法》有关规定,按照市委、市政府政务公开的要求,以公开透明、依法行政、规范高效、廉洁公正、强化监督为原则,以实现城乡规划管理工作公开、公正、民主、高效、廉洁、规范为目标,促进城乡规划管理的科学化、民主化、法制化,不断提高公众参与城乡规划的意识,维护全社会对城乡规划的知情权与监督权,使城乡规划更加科学、合理和规范,保证城乡建设的健康运行,促进郑州市经济健康持续发展。现将该项目控制性详细规划设计方案进行公示,欢迎社会各界对该项目提出宝贵意见和建议。
联系电话:李贞 58551660(郑州航空港经济综合实验区自然资源和规划局)
编制单位:河南省城乡规划设计研究总院股份有限公司
