为控制和引导郑州航空港经济综合实验区第G20-02街坊的开发建设,河南省城乡规划设计研究总院股份有限公司编制了《郑州航空港经济综合实验区第G20-02街坊局部地块控制性详细规划》,根据《中华人民共和国城乡规划法》、住房和城乡建设部文件《关于城乡规划公开公示的规定》、《郑州市城市规划公示办法》等法律法规的要求,现予以公示:
一、项目名称:郑州航空港经济综合实验区第G20-02街坊局部地块控制性详细规划。
二、编制单位:河南省城乡规划设计研究总院股份有限公司。
三、项目概况:
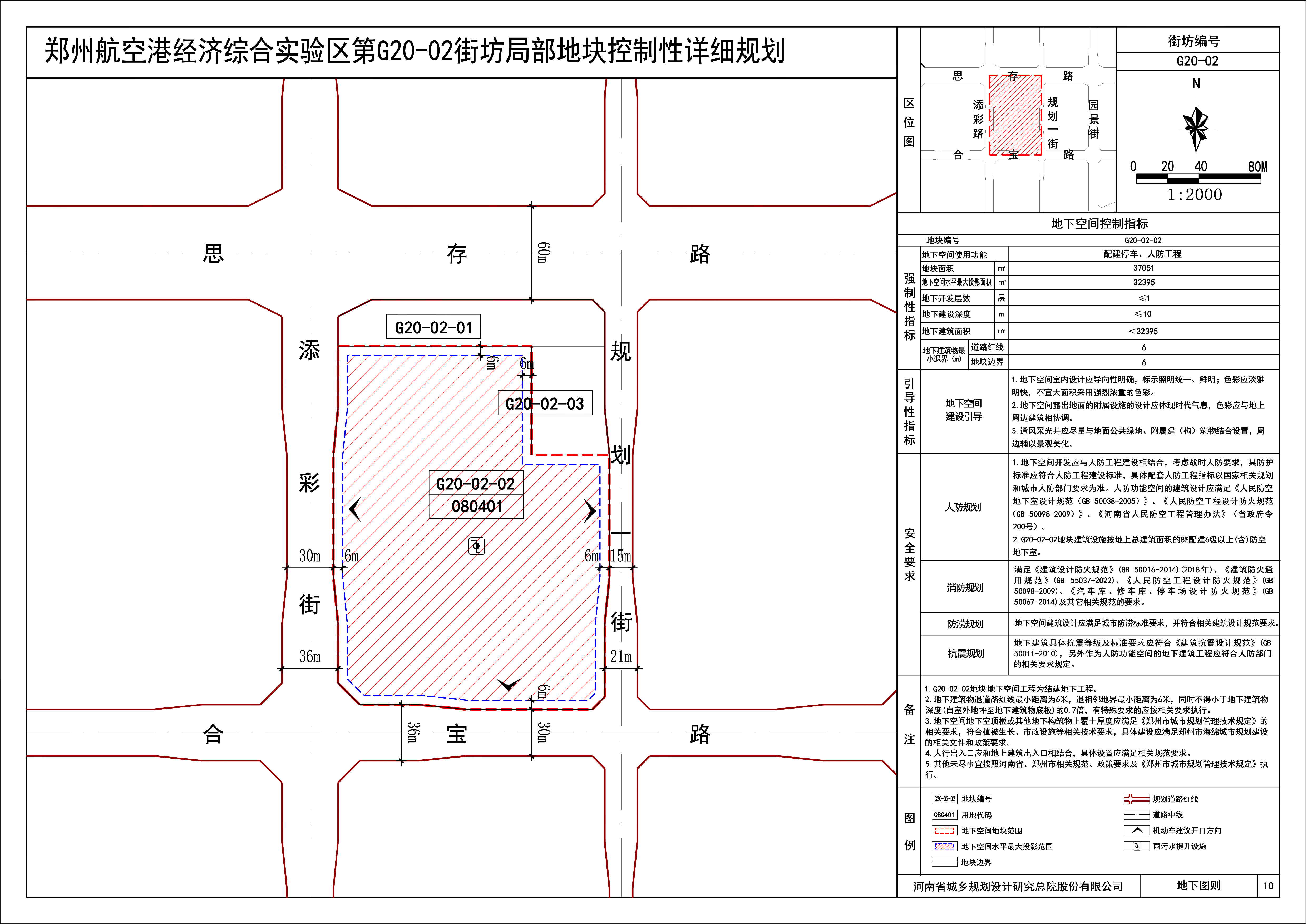
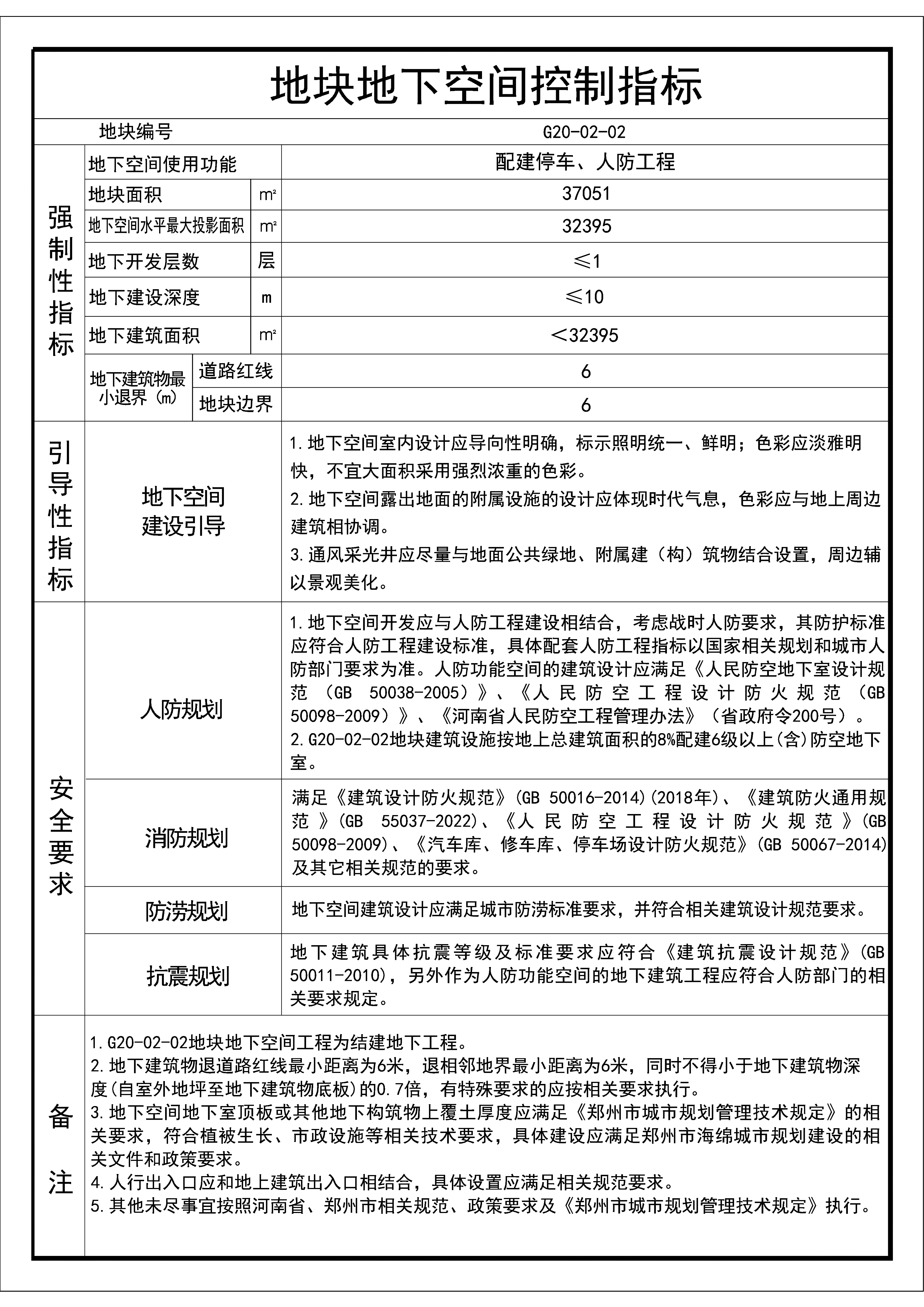
规划范围位于郑州航空港经济综合实验区园博数字创意产业园片区,由思存路、添彩街、合宝路、规划一街围合而成。规划范围用地总面积为61724平方米,其中委托规划地块用地面积为37051平方米。
公示内容: 1.区位图
2.用地现状图
3.用地规划图
4.地块地上控制指标表
5.地下图则
6.地下空间指标表
公示日期:2025年9月3日至2025年10月2日
联系电话:58551660
郑州航空港经济综合实验区自然资源和规划局
2025年9月3日
公示期已经结束,感谢您的关心和支持!
