项目名称:《〈郑州航空港经济综合实验区第I9-02、03、04、05街坊控制性详细规划〉第I9-03街坊部分地块修改必要性论证报告》和《郑州航空港经济综合实验区第I9-03-02地块控制性详细规划》
(一)《〈郑州航空港经济综合实验区第I9-02、03、04、05街坊控制性详细规划〉第I9-03街坊部分地块修改必要性论证报告》
用地类别:城市建设用地
用地面积:21991平方米(约33亩)
用地位置:位于郑州航空港经济综合实验区中原医学科学城片区,为淮海路、孙武路、玉树路、紫鸾街所围合街坊内部分地块。
项目背景:
拟调整地块涉及《郑州航空港经济综合实验区第I9-02、03、04、05街坊控制性详细规划》,此控规于2017年12月经郑州航空港经济综合实验区管理委员会批复,该规划中,控制第I9-03-02地块用地性质为二类居住用地,用地面积为43561.38平方米。为支持项目建设,满足项目实际使用需求,调整第I9-03-02地块北侧用地性质,用地性质调整为新型产业用地。
依据《中华人民共和国城乡规划法》等相关法律、法规要求,现就其修改必要性予以公示:
调整依据:依据《郑州市城乡规划管理条例》第二十一条(四)经组织编制机关组织论证,认为确需修改的。
调整内容:
(1)调整第I9-03-02地块北部分用地性质,用地性质由二类居住用地调整为新型产业用地。
(2)相关控制指标在下一步控制性详细规划编制中予以具体确定。
(二)《郑州航空港经济综合实验区第I9-03-02地块控制性详细规划》
为控制和引导郑州航空港经济综合实验区第I9-03-02地块的开发建设,我局组织编制上述街坊控制性详细规划,根据《中华人民共和国城乡规划法》、《关于城乡规划公开公示的规定》、《郑州市城市规划公示暂行办法》等法律法规的要求,现予以公示:
项目名称:《郑州航空港经济综合实验区第I9-03-02地块控制性详细规划》
用地面积:23767.53平方米(约36亩)
用地位置:位于郑州航空港经济综合实验区中原医学科学城片区,为淮海路、孙武路、玉树路、紫鸾街所围合街坊内部分地块。
公示内容:
1.区位图
2.调整前用地规划图
3.调整前规划图则
4.拟调整用地方案
5.调整前后指标对标表
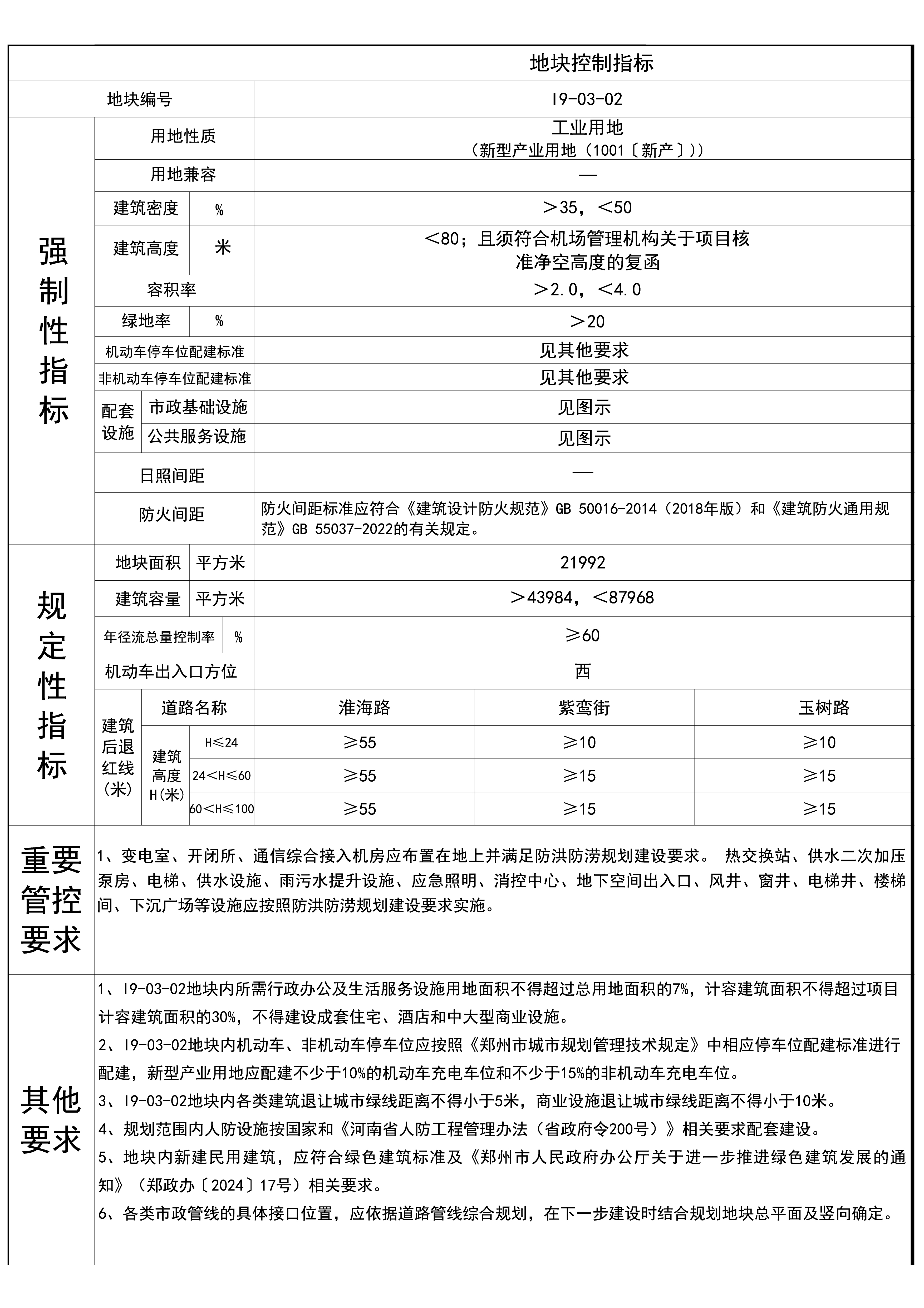
6.指标表
7.地下空间图则
公示日期:2025年12月12日至2026年1月10日
为确保该规划工作的顺利实施,依据《中华人民共和国城乡规划法》有关规定,按照市委、市政府政务公开的要求,以公开透明、依法行政、规范高效、廉洁公正、强化监督为原则,以实现城乡规划管理工作公开、公正、民主、高效、廉洁、规范为目标,促进城乡规划管理的科学化、民主化、法制化,不断提高公众参与城乡规划的意识,维护全社会对城乡规划的知情权与监督权,使城乡规划更加科学、合理和规范,保证城乡建设的健康运行,促进郑州市经济健康持续发展。现将该项目控制性详细规划设计方案进行公示,欢迎社会各界对该项目提出宝贵意见和建议。
联系电话:58551660(郑州航空港经济综合实验区自然资源和规划局)
编制单位:河南省城乡规划设计研究总院股份有限公司
