项目名称:《〈郑州航空港经济综合实验区第G-14-09街坊控制性详细规划〉局部地块修改必要性论证报告》和《郑州航空港经济综合实验区第G-14-08街坊控制性详细规划》
(一)《〈郑州航空港经济综合实验区第G-14-09街坊控制性详细规划〉局部地块修改必要性论证报告》
用地类别:城市建设用地
用地面积:4436平方米(约6.65亩)
用地位置:位于郑州航空港经济综合实验区园博数字创意产业园片区,为梅河路、滨河东路、龙八街、园博路所围合区域内部分地块。
项目背景:
拟调整地块涉及《郑州航空港经济综合实验区第G-14-09街坊控制性详细规划》,此控规于2020年6月经郑州航空港经济综合实验区管理委员会批复,该规划中,控制拟调整地块用地性质为城镇村道路用地,用地面积为4436平方米。为支持项目建设,满足项目实际使用需求,取消龙九街(滨河东路-园博路)道路,用地性质调整为公园绿地、中小学用地。
依据《中华人民共和国城乡规划法》等相关法律、法规要求,现就其修改必要性予以公示:
调整依据:依据《郑州市城乡规划管理条例》第二十一条(四)经组织编制机关组织论证,认为确需修改的。
调整内容:
(1)取消龙九街(滨河东路-园博路)道路,用地性质由城镇村道路用地调整为公园绿地、中小学用地。
(2)相关控制指标在下一步控制性详细规划编制中予以具体确定。
(二)《郑州航空港经济综合实验区第G-14-08街坊控制性详细规划》
为控制和引导郑州航空港经济综合实验区第G-14-08街坊的开发建设,我局组织编制上述街坊控制性详细规划,根据《中华人民共和国城乡规划法》《关于城乡规划公开公示的规定》《郑州市城市规划公示暂行办法》等法律法规的要求,现予以公示:
项目名称:《郑州航空港经济综合实验区第G-14-08街坊控制性详细规划》
用地面积:10.69公顷(约160亩)
用地位置:位于郑州航空港经济综合实验区园博数字创意产业园片区,为梅河路、滨河东路、龙八街、园博路所围合区域内部分地块。
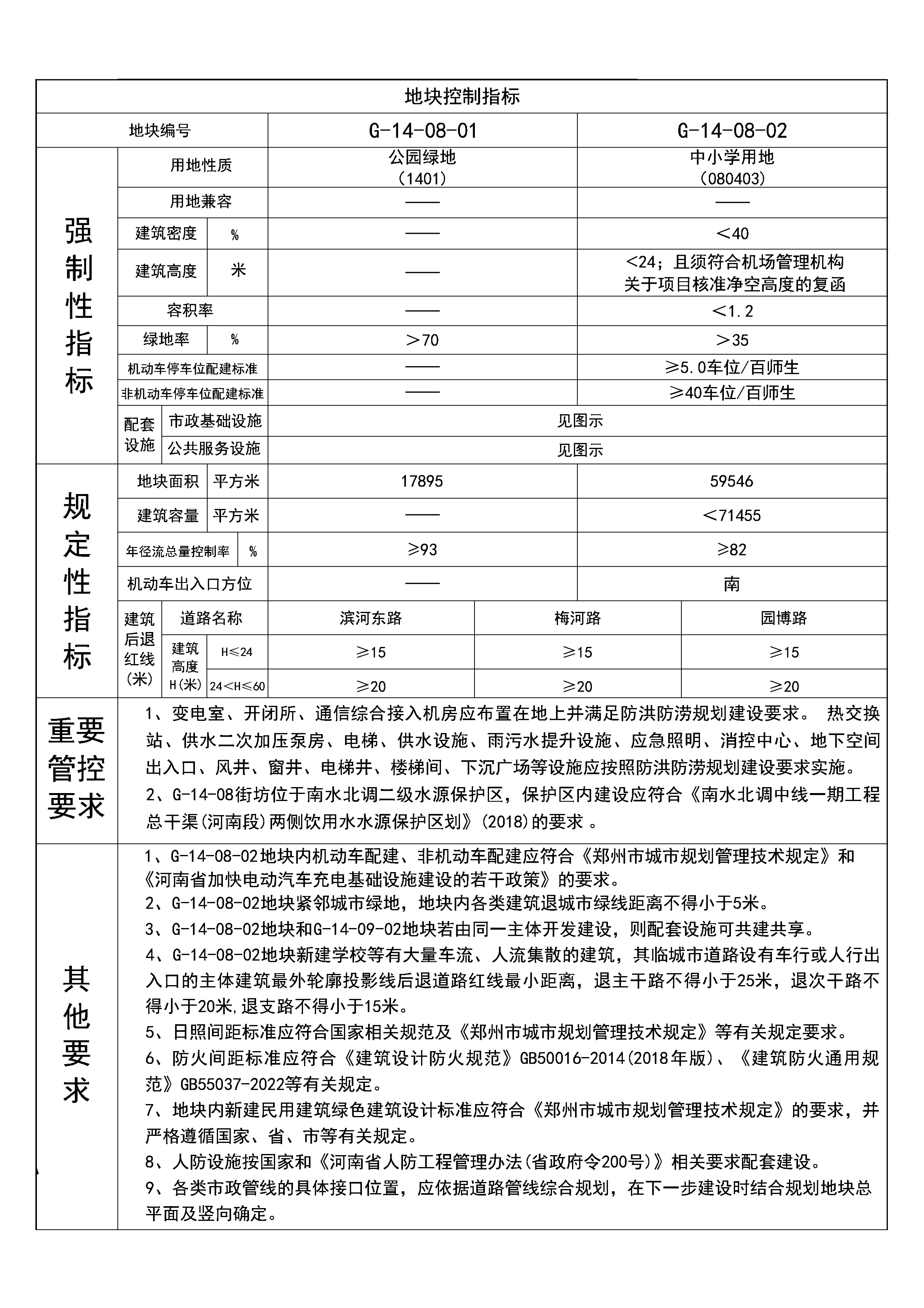
公示内容:
1.区位图
2.调整前用地规划图
3.调整前规划图则
4.拟调整用地方案
5.调整前后指标对标表
6.指标表
7.地下空间图则
公示日期:2026年2月27日至2026年3月28日
为确保该规划工作的顺利实施,依据《中华人民共和国城乡规划法》有关规定,按照市委、市政府政务公开的要求,以公开透明、依法行政、规范高效、廉洁公正、强化监督为原则,以实现城乡规划管理工作公开、公正、民主、高效、廉洁、规范为目标,促进城乡规划管理的科学化、民主化、法制化,不断提高公众参与城乡规划的意识,维护全社会对城乡规划的知情权与监督权,使城乡规划更加科学、合理和规范,保证城乡建设的健康运行,促进郑州市经济健康持续发展。现将该项目控制性详细规划设计方案进行公示,欢迎社会各界对该项目提出宝贵意见和建议。
联系电话:58551660(郑州航空港经济综合实验区自然资源和规划局)
编制单位:河南省城乡规划设计研究总院股份有限公司
