郑州航空港经济综合实验区第A2-11-03-T01、A2-11-04地块控制性详细规划公示
为控制和引导郑州航空港经济综合实验区第A2-11-03-T01、A2-11-04地块的开发建设,我局组织编制控制性详细规划,根据《中华人民共和国城乡规划法》、住房和城乡建设部文件《关于城乡规划公开公示的规定》、《郑州市城乡规划公开公示暂行办法》等法律法规的要求,现予以公示:
一、项目名称:郑州航空港经济综合实验区第A2-11-03-T01、A2-11-04地块控制性详细规划
二、编制单位:北京中外建建筑设计有限公司。
三、项目概况:本次规划位于郑州航空港经济综合实验区北港总部经济和现代服务业发展区。由华夏大道、凌烟街、太湖路、通航路四条城市道路围合而成的街坊内的局部地块,规划范围面积为101256平方米。
公示内容:
1.区位图
2.用地现状图
3.用地规划图
4.地上图则
5.地上控制指标表
6.地下空间图则
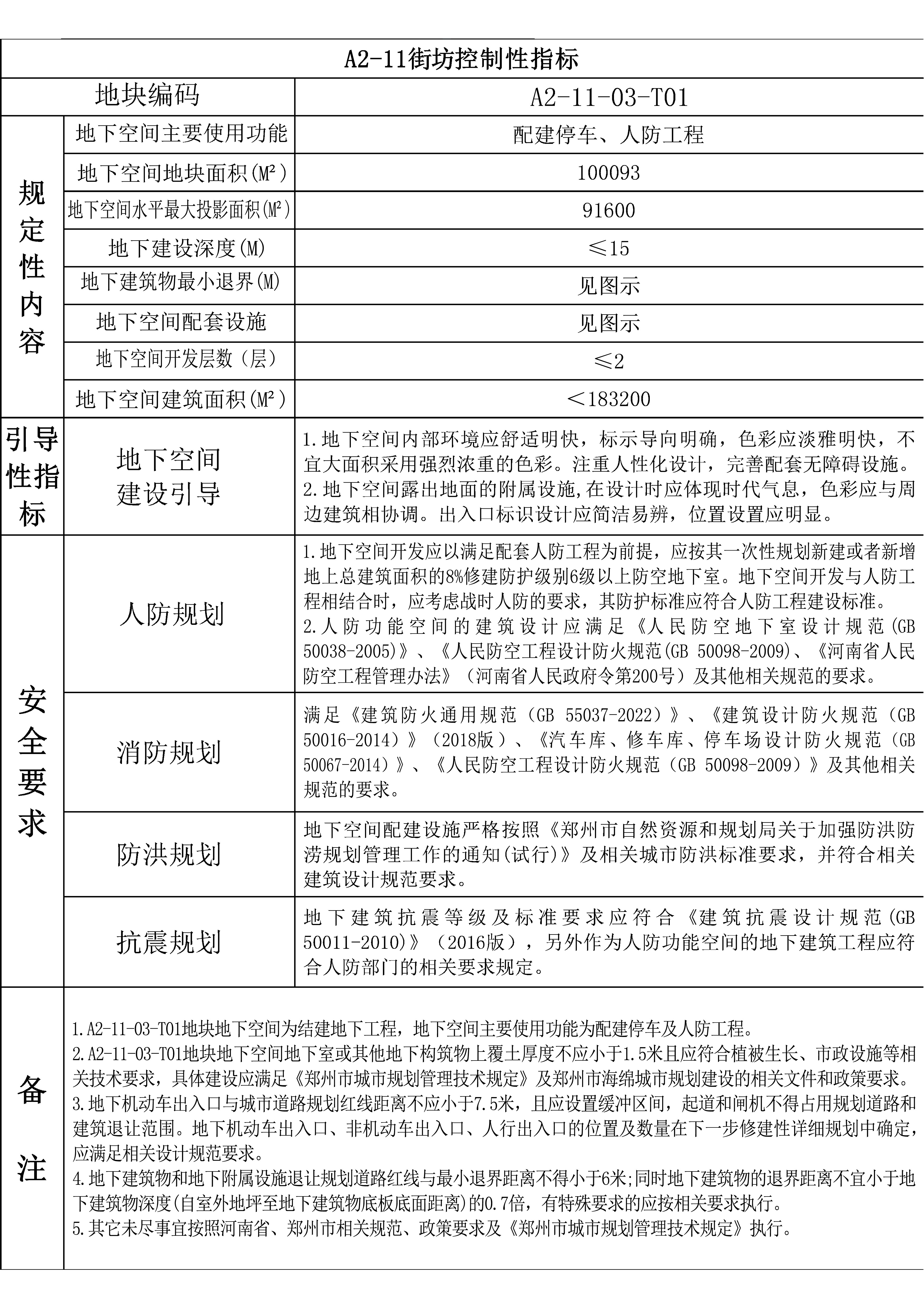
7.地下空间控制指标表
公示日期:2026年3月17日-2026年4月16日
联系电话:58551660
郑州航空港经济综合实验区自然资源和规划局
2026年3月17日
公示期已经结束,感谢您的关心和支持!
